ROHM Semiconductor Nano Cap™ 650V GaN HEMT電力段IC

ROHM Semiconductor Nano Cap™ 650V GaN HEMT電力段ICは、要求の厳しい電子システム用に設計されています。これらのICは、高電力密度と効率性のブレンドが特徴です。このデバイスには、650Vの拡張GaN HEMTとシリコンドライバが統合されています。ROHM Semiconductor Nano Cap 650V GaN HEMT電力段ICは、産業機器、電源、ブリッジトポロジ、アダプタなどのアプリケーションに最適です。

特徴

  • Nano Cap統合出力セレクタブル5V LDO
  • 産業アプリケーションを対象とした長期サポート製品
  • 広い動作範囲のV​DD​ ピン電圧
  • INピン電圧のための広い動作範囲
  • VDD静止および動作電流
  • 低伝搬遅延
  • 高dv/dt耐性
  • 調整可能なゲートドライブ強度
  • パワーグッド信号出力
  • VDD UVLO保護
  • 過熱保護(サーマルシャットダウン)

アプリケーション

  • 産業機器
  • 高電力密度の電源
  • 高効率の要求
  • トーテムポールPFCといったブリッジトポロジー
  • LLC電源
  • アダプター

ビデオ

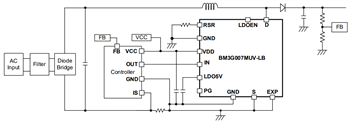
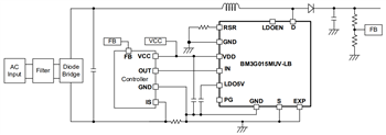
標準アプリケーション回路

インフォグラフィック

インフォグラフィック - ROHM Semiconductor Nano Cap™ 650V GaN HEMT電力段IC
公開: 2023-07-19 | 更新済み: 2025-05-20