ROHM Semiconductor BM2SC12xFP2-LBZ AC/DCコンバータ (SiC MOSFET内蔵)
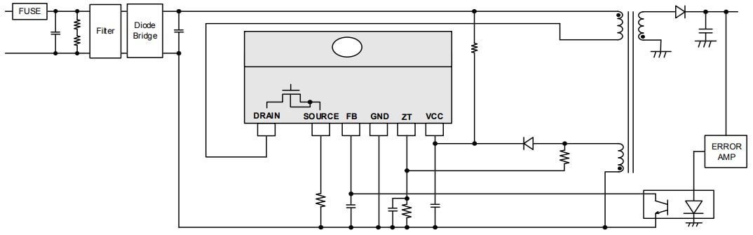
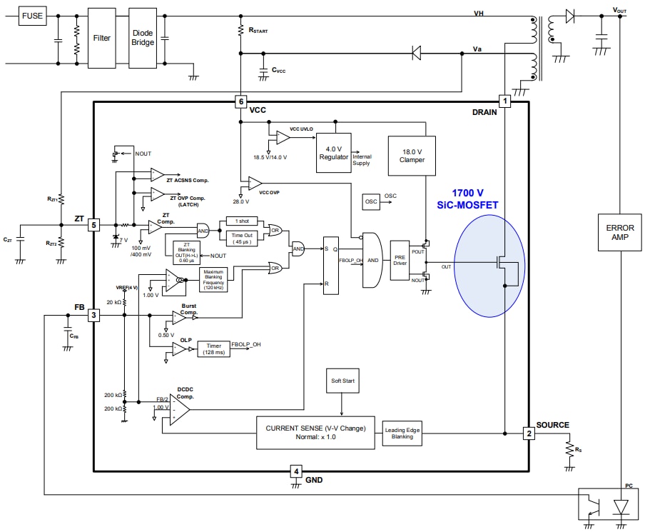
ROHM Semiconductor BM2SC12xFP2-LBZ SiC MOSFET内蔵AC/DCコンバータは、ソフトスイッチングと低EMIを実現する疑似共振型AC/DCコンバータです。1700V、4AシリコンカーバイドMOSFETを内蔵し、スタンバイ時の低電流消費と軽負荷時のバースト動作が特徴です。BM2SC12xFP2-LBZ AC/DCコンバータには、不足電圧ロックアウト(UVLO)、過電圧保護(OVP)、サイクル毎の過電流保護回路が搭載されています。代表的なアプリケーションには、産業機器向け電源、ACアダプタ、家電製品などがあります。ROHM 産業機器
特徴
- 疑似共振型AC/DCコンバータ
- 内蔵1700V/4A/1.12Ω (標準) SiC-MOSFET
- 低EMI
- 周波数低減機能
- 軽負荷時のバースト動作
- サイクル毎の過電流保護回路
- 過電圧保護機能
- VCC過負荷保護機能
- VCC不足電圧ロックアウト保護
- ソフトスタート機能
アプリケーション
- 汎用インバータ
- ACサーボ
- プログラマブル・ロジック・コントローラ(PLC)
- 産業機器用電源
- 家庭用電化製品
- 製造装置
- ACアダプタ
- ロボット
- 産業用照明
仕様
- スタンバイ時の19µA低電流消費
- 通常動作電流: 2000µA(標準)
- バースト動作電流: 500µA (標準)
- 動作電源電圧範囲:
- 15V~27.5V(VCC)
- 1700V(最小)DRAIN
- 120kHz動作周波数(標準)
- パッケージオプション
- 10mm x 4.5mm x 25.6mm TO220-6M
- 10.18mm x 15.5mm x 4.43mm TO263-7L
ブロック図
標準アプリケーションの回路図
公開: 2019-05-16
| 更新済み: 2024-01-23
