特徴
- アクティブ・クランプ/レストフォワード/フライバック・コンバータに最適
- デュアルモード過電流保護(OCP)が搭載された電流モード制御
- 外部クロックに同期
- 外部抵抗によるMAINおよびAUX MOSFETの間での、プログラマブル・デッドタイム(ターンオン/ターンオフ)
- 一次側MOSFETの駆動を目的とした制御された出力
- 2次側での同期整流器MOSFETの駆動を目的とした時間調整可能な制御出力(OUT2FおよびOUT2Rピン)
- 外部レジスタによるプログラマブル発振周波数と最大デューティサイクル
- 外部コンデンサによるプログラマブル・ソフトスタート時間
- 外部レジスタによるプログラマブル・スロープ補償
- 保護:
- 最初の過電流保護(パルス・バイ・パルスモード)
- 2次過電流保護(HICCUPモード)
- VCC_UVLO(入力低電圧保護)
- LINE_UVLO(ライン低電圧保護)
アプリケーション
- 高効率/大電流絶縁DC/DC(VINmax=100V)
- 丸型基地局
- 産業用電源
- 車載アプリケーション
- 10W~700W SMPS
ブロック図
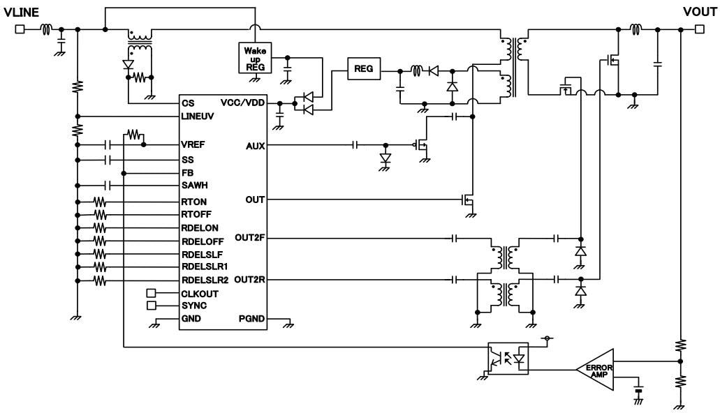
アプリケーション回路図
公開: 2018-03-27
| 更新済み: 2023-03-06
