ROHM Semiconductor バッテリ充電管理IC
ROHM Semiconductorバッテリ充電管理ICは、2ポートBC1.2検出、デュアルソースバッテリ充電器、多くのアラーム出力を備えたバッテリモニタを提供します。これらのICは、プログラマブルな充電電圧と電流、2つの別々の入力ソース、昇圧/降圧スイッチング充電器、JEITA準拠の充電プロファイル、バッテリ短絡を備えています。このバッテリ充電管理ICは、40ピン・クアッドフラット・リードなし(QFN)および小型ウェハーレベルCSPパッケージでご用意があり、スペースに制約がある機器を対象に設計されています。これらのICには、3.8V~25Vの入力動作電圧、600kHz~1.2MHzのプログラマブル・スイッチング周波数範囲、-30ºC~85ºCの動作温度範囲があります。これらのバッテリ充電管理ICは、ウルトラブック、ノートブックPC、ウルトラモバイルPC、タブレットPCに最適です。特徴
- 高効率昇圧/降圧スイッチング充電器で、1~4個のセル型リチウムイオン/リチウムポリマ電池用
- USB VBUSおよびDCアダプタのための2つの別々の入力ソース
- 2ポートBC1.2検出器
- JEITA準拠充電プロファイル
- 前提条件、事前充電電流、高速充電電流用のプログラマブル・パラメータ
- プログラマブル充電電圧
- プログラマブル充電電流
- 600kHz~1.2MHzプログラマブルスイッチング周波数
- USB BCS 1.2、ACA、IDピン、OTGをサポート
- USB-VBUS過電圧保護
- 過電圧バッテリ保護
- バッテリ短絡検出
- 充電ポンプ・ゲートドライバ付き電源経路管理
- 柔軟性に富んだ電源パス制御
- 逆バック/ブーストオプション
- 外部サーミスタのバイアス電圧出力
- PMON出力
- PROCHOT#出力
- 阻害/自律充電をサポート
- バッテリ学習機能
- サーミスタの電圧測定
- 外部サーミスタのバイアス電圧出力
- ホスト通信用のSMBusインターフェイス
- 初期設定のための組み込みOTPROM
- 3.8V~25Vの入力動作範囲
- -30ºC~+85ºCの動作温度範囲
アプリケーション
- Ultrabook
- ノートブックPC
- ウルトラモバイルPC
- タブレットPC
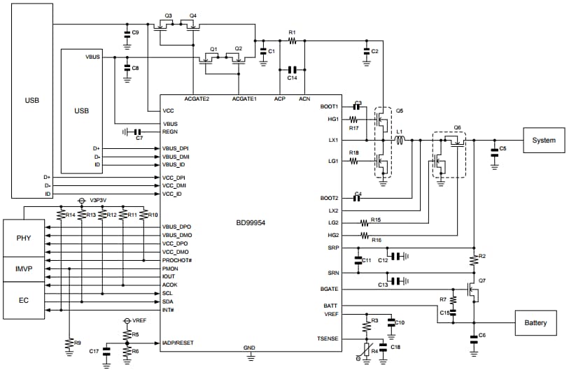
バッテリ充電管理ICのブロック図
公開: 2018-02-05
| 更新済み: 2024-11-27
