ROHM Semiconductor BD142xシリーズ車載用電流センスアンプ
ROHM Semiconductor BD142xシリーズ車載用電流センスアンプは、車載アプリケーションでの正確で信頼性の高い電流センシングを目的に設計されています。ROHM Semiconductor BD142xシリーズは、広い供給電圧範囲で動作し、最大2.7V ~ 18V対応のモデルがあり、-14V ~ +80Vの広範なコモンモード電圧範囲を備えています。出力アナログ電圧には、20V/V~ 100V/Vの範囲で複数のゲインオプションがあり、さまざまなセンシング要件に合わせてカスタマイズされています。同梱の整合ゲインレジスタによって、ゲイン誤差とオフセット電圧が最小限に抑えられます。1µAの低入力バイアス電流によって、シャント抵抗経路でのオフセットが低減され、要求の厳しい環境での高い精度と性能が保証されます。特徴
- AEC-Q100準拠
- ワイドコモンモード電圧範囲
- 高精度
- 低オフセット電圧
- 低入力バイアス電流
アプリケーション
- オンボード充電器
- DC/DCコンバータ
- 電動コンプレッサ
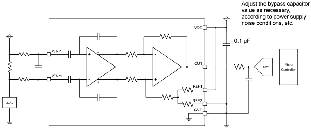
標準アプリケーション回路
View Results ( 7 ) Page
| 部品番号 | データシート | パッケージ/ケース | 供給電圧 - 最大 | ゲイン V/V |
|---|---|---|---|---|
| BD14230FVJ-CE2 | ![]() |
TSSOP-B8J | 5.5 V | 20 V/V |
| BD14231FVJ-CE2 | ![]() |
TSSOP-B8J | 18 V | 50 V/V |
| BD14211G-LATR | ![]() |
SSOP-6 | 5.5 V | 50 V/V |
| BD14221G-CTR | ![]() |
SSOP-6 | 5.5 V | 50 V/V |
| BD14222G-CTR | ![]() |
SSOP-6 | 5.5 V | 100 V/V |
| BD14232FVJ-CE2 | ![]() |
TSSOP-B8J | 18 V | 100 V/V |
| BD14220G-CTR | ![]() |
SSOP-6 | 5.5 V | 25 V/V |
公開: 2025-01-07
| 更新済み: 2025-06-16

