特徴
- AEC-Q100準拠
- ゲートドライバ電圧範囲:4.5V〜5.5V
- 標準立ち上がり時間:0.65ns(220pF負荷)
- 標準立ち下がり時間:0.70ns(220pF負荷)
- 最小入力パルス幅:1.25ns(220pF負荷)
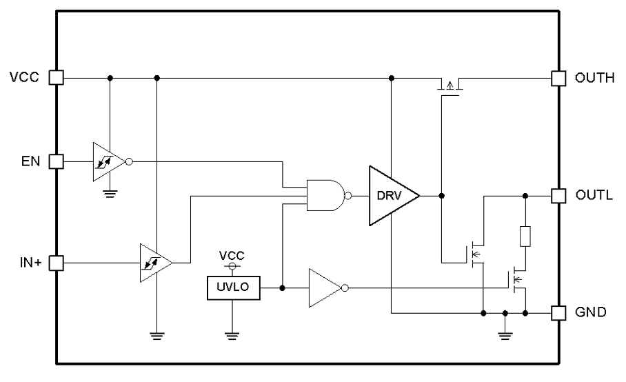
- VCC - GND間の低電圧誤動作防止回路(UVLO)内蔵
- 反転および非反転入力
- SSON06RX2020 2,0mm x 2,0mm x 0.6mmパッケージ
アプリケーション
- 車載機器
- 車載用LiDAR
- DC/DCコンバータ
- 拡張現実
仕様
- ゲートドライバ電圧範囲:4.5V〜5.5V
- 出力電流(IOH / IOL):5.4A/2.7A(標準)
- ターンオン/ターンオフ遅延時間:3.4ns/3.0ns(標準)
- 動作温度範囲:-40°C~+125°C
標準アプリケーション回路
ブロック図
公開: 2025-01-28
| 更新済み: 2025-02-10
