特徴
- オープンドレイン出力
- 内蔵型低電圧ロックアウト(UVLO)回路
- 外付けコンデンサによって制御される遅延時間
- 超小型・薄型パッケージ
- PGOOD HIGH出力
アプリケーション
- パソコン
- LCD-TV
- プリンタ
- セットトップボックス
- デジタルアプリケーション
仕様
- 入力電圧範囲: 3.0V~5.5V
- 検出電圧: 500mV(typ)
- PGOOD出力ON抵抗: 100Ω(typ)
- 7.5μA(typ)バイアス電流:
- 動作温度範囲(Ta): -10°C~+100°C
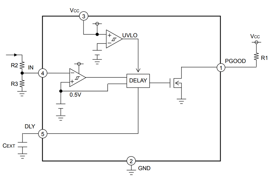
ブロック図
公開: 2019-02-27
| 更新済み: 2024-01-22
