ROHM Semiconductor BD6047AGUL-E2充電保護IC
ROHM Semiconductor BD6047AGUL-E2充電保護ICは、内蔵電界効果トランジスタ(FET)が特徴で、USBポートでの異常な入力電圧からデバイスを保護します。この充電保護ICは、追加の部品なしでUSB逆方向挿入に起因する負電圧を防止します。BD6047AGUL-E2 ICは、過電流保護、熱シャットダウン、過電圧保護を実現しています。この充電保護ICは、-40°C~85°C温度範囲および2.2V~28V入力電圧範囲で動作します。BD6047AGUL-E2 ICには、±30V電圧保護範囲、900mW電力散逸、6msec標準起動遅延が備わっています。代表的なアプリケーションには、携帯電話、MP3プレーヤー、デジタルスチールカメラ、PDA、ICレコーダ、ゲームコントローラ、ハンドヘルドゲームがあります。特徴
- 最高30Vの過電圧保護
- 最低-30Vまでの負電圧保護
- 過電圧ロックアウト (OVLO)
- 低電圧ロックアウト(UVLO)
- 過電流保護
- サーマルシャットダウン
仕様
- 動作温度範囲: -40°C~85°C
- 2.2V~28V入力電圧範囲
- ±30V電圧保護範囲
- 900mW電力散逸
- 6msec標準起動遅延
- 80μA電源自己消費電流
アプリケーション
- 携帯電話
- MP3プレイヤー
- デジタルスチルカメラ
- ICレコーダ
- 電子辞書
- ハンドヘルド・ゲーム
- ゲームコントローラ
- カムコーダー
- Bluetooth対応ヘッドセット
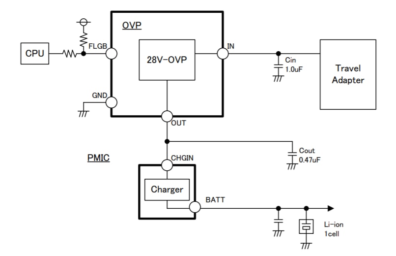
アプリケーション回路
ブロック図
公開: 2021-02-23
| 更新済み: 2022-03-11
