ROHM Semiconductor BD61246EFVファンモータードライバ

ROHM Semiconductor BD61246EFVファンモータドライバは、HブリッジパワーDMOS FETで構成されています。回路構成が再構成されており、利便性が改善されました。これは、外付け部品を削減し、従来のドライバと比較して設定を簡素化することで達成されます。ピンは、BD61245EFV(回転速度パルス信号出力)との互換性があります。

特徴

  • 高熱放射パッケージ
  • パワーDMOSFETをはじめとするドライバ
  • DC/PWM入力による速度制御が可能
  • I/O負荷スロープ調整
  • PWMソフトスイッチング
  • 電流制限
  • 勤務開始支援
  • ロック保護と自動再起動
  • クイックスタート
  • ロックアラーム信号(AL)出力

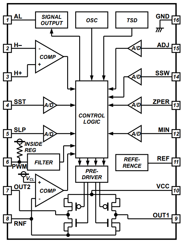
ブロック図

ROHM Semiconductor BD61246EFVファンモータードライバ
公開: 2022-02-01 | 更新済み: 2022-03-11