ROHM Semiconductor BD621x0AEFJ評価ボード

ROHM Semiconductor BD621x0AEFJ評価ボードは、BD62130AEFJ (3A)、 BD62120AEFJ (2A)、BD62110AEFJ (1A) DCブラシモータードライバを活用するように設計されています。BD621x0AEFJ評価ボードは、DCブラシモーターアプリケーションを対象とした内蔵、シングルチャネル、Hブリッジ・モータードライバを備えています。ドライバは、PWM信号を入力ピンに直接送信することで高効率を実現します。

ROHM BD621x0AEFJ評価ボードのICには集積保護回路があり、高い信頼性に寄与します。

アプリケーション

  • 小型電化製品
  • ファクトリオートメーション
  • ロボティクス
  • POS機
  • ゲーム機
  • スキャナ
  • プリンタ
  • DCブラシモーター

動作条件

チャート - ROHM Semiconductor BD621x0AEFJ評価ボード

レイアウト

ROHM Semiconductor BD621x0AEFJ評価ボード

ボードのセットアップ

ロケーション回路 - ROHM Semiconductor BD621x0AEFJ評価ボード

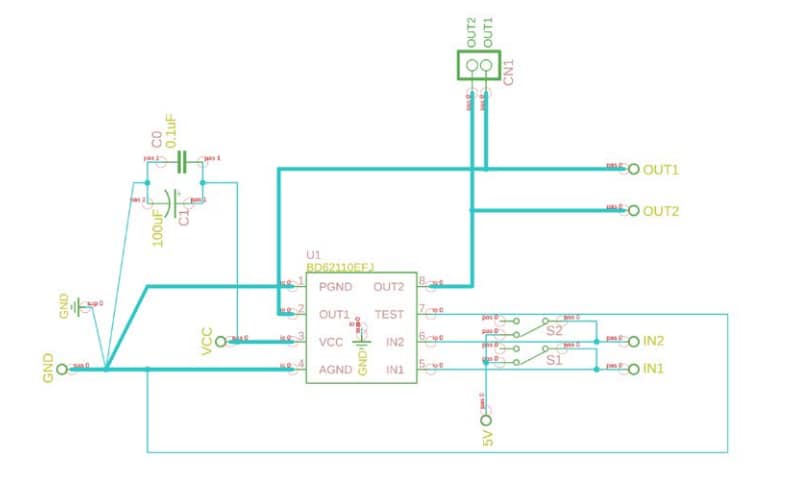
回路図

回路図 - ROHM Semiconductor BD621x0AEFJ評価ボード
公開: 2022-08-05 | 更新済み: 2024-01-31