ROHM Semiconductor BD6326ANUX 三相ファンモータードライバ
ROHM Semiconductor BD6326ANUX 三相ファンモータドライバは、ノートPCの冷却に使用されるセンサレス全波モータドライバです。このモータドライバは、PWM入力信号から提供される可変速度によって制御することが可能です。BD6326ANUX モータドライバは、位置センサとしてホール素子を必要とせず、外付け部品点数を制限することでモーターの小型化に貢献します。このモータドライバは、静音駆動および低振動を実現するダイレクトPWMソフトスイッチング駆動方式を採用しています。 ROHM Semiconductor BD6326ANUX モータドライバは、パワーセーブ機能、内蔵のRNF抵抗、およびモータ回転方向選択機能(FR)を備えています。特徴
- 三相 センサレス ファン モータドライバ
- 180°正弦波駆動
- PWM入力信号によるスピード制御が可能
- 位置検出センサとしてホールデバイス不要
- 外付け部品の数を制限することでモータの小型化を達成
- ダイレクトPWMソフトスイッチング駆動方式
- 省電力機能
- 内部RNF抵抗
- モータ回転方向選択機能(FR)
仕様
- 電源電圧(Vcc):7V
- 電力損失(PD):0.58W
- 出力電圧(Vomax):7V
- 出力電流(Iomax):700mA
- 動作温度範囲:-25°C~+95°C
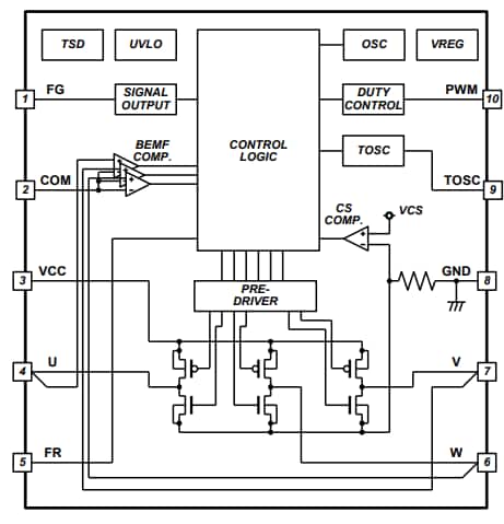
ブロック図
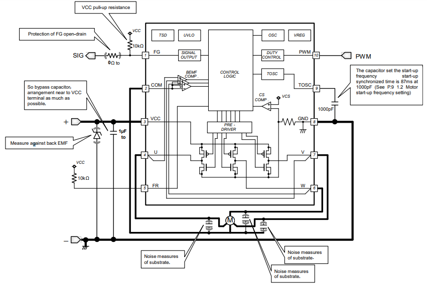
アプリケーション回路図
公開: 2020-04-14
| 更新済み: 2024-09-26
