ROHM Semiconductor BD63910MUV ステッピングモータドライバ
ROHM Semiconductor BD63910MUV ステッピングモータドライバは、PWM電流で駆動する低消費バイポーラドライバです。このモータドライバは、36Vの定格電源電圧および1Aの定格出力電流で動作します。BD63910MUVモータドライバには、CLK-INおよび入力インターフェイス用のPARA-IN駆動モードが採用されています。このモータードライバには、フル(2種類)、ハーフ(3種類)、クォーター(2種類)、1/8、1/16ステップモードが搭載されています。ROHM SemiconductorのBD63910MUV モータドライバは、TFAST DECAY/SLOW DECAYの比率をリニア可変できる電流減衰モード切り換え機能を備えています。このモータドライバは、通常回転と逆回転の切り替え機能を内蔵しています。代表的なアプリケーションには、PPC、多機能プリンタ、レーザービームプリンタ、インクジェットプリンタ、監視カメラ、WEBカメラ、ミシン、フォトプリンタ、FAX、スキャナ、ミニプリンタなどがあります。特徴
- バイポーラ低消費ドライバ
- PWM電流によって駆動
- 低オン抵抗DMOS出力
- CLK-INおよびPARA-IN駆動モード
- 内蔵スパイクノイズキャンセル機能
- フル(2種類)、ハーフ(3種類)-、クォーター(2種類)-、1/8、1/16ステップモード
- フリータイミング励振モードスイッチ
- 線形に変化するFAST / SLOW DECAY比搭載の電流減衰モードスイッチ
- 通常の回転と逆回転スイッチング
- パワーセーブ機能
- 内蔵ロジック入力プルダウンレジスタ
- パワーオンリセット機能
- サーマルシャットダウン回路(TSD)
- 過電流保護回路(OCP)
- 低電圧ロックアウト回路(UVLO)
- 過電圧ロックアウト回路(OVLO)
- 電源が切断された際の誤動作から保護するゴースト供給防止
- 隣接するピンのショート保護
- 超小型、超薄型、高放熱(金属露出タイプ)パッケージ
アプリケーション
- PPC、多機能プリンタ、レーザービームプリンタ、インクジェットプリンタ
- カメラとWEBカメラの監視
- ミシン
- 写真プリンタ、ファックス、スキャナ、ミニプリンタ
- おもちゃとロボット
仕様
- 電源電圧範囲:8V〜28V
- VCC(最大):36V
- 定格出力電流(連続):1A
- 1.5Aに出力電流を定格済(ピーク)
- 1.3Ω出力ON抵抗(上下の抵抗の合計)
- VQFN028V5050パッケージ(寸法5mm x 5mm x 1mm)
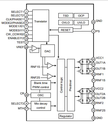
ブロック図
アプリケーション回路図
公開: 2020-04-14
| 更新済み: 2024-09-26
