ROHM Semiconductor BD6964F 単相ファンモータドライバ
ROHM Semiconductor BD6964F単相ファンモータドライバは、BTLソフトスイッチングによってファンモータを静かに駆動する能力が備わっている全波ドライバです。このモータードライバは、PWM信号によって回転スピードも制御できます。BD6964F モータドライバは、クイックスタート機能、ロック保護と自動復帰機能(外付けコンデンサ不要)、およびロックアラーム信号(AL)出力を備えています。ROHM Semiconductor BD6964Fドライバは、PC、PC周辺機器(電源、VGAカード、ケースファン)、BDプレーヤ、プロジェクタに最適です。特徴
- BTLソフトスイッチングによりファンモータを静音駆動
- PWM信号によって回転スピードを制御
- クイック起動機能
- ロック保護と自動再起動(外付けコンデンサなし)
- ロックアラーム信号(AL)出力
アプリケーション
- PC、PC周辺部品(電源、VGAカード、ケースファン)
- BDプレーヤとプロジェクタ
仕様
- VCC :15V(最大)
- 電源電圧範囲:3.3V〜15V
- IOUT :1A(最大)
- SOP8パッケージ(寸法5mm x 6.2mm x 1.71mm)
- 動作温度範囲:-40°C~+105°C
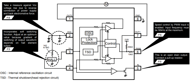
ブロック図
性能グラフ
公開: 2020-04-14
| 更新済み: 2024-09-26
