ROHM Semiconductor BD7696FJ力率補正コントローラIC
ROHM Semiconductor BD7696FJ力率補正(PFC)コントローラICは、力率改善を必要とするすべての製品に適しています。このPFCコントローラICには、境界導通モード(BCM)が採用されており、ゼロ電流検出(ZCD)によりスイッチング損失低減とノイズ低減が可能です。 BD7696FJ PFCコントローラICには、全高調波歪(THD)を低減する回路が内蔵されており、IEC61000-3-2 Class-Cに対応できます。 このPFCコントローラICは、-40°C〜105°Cの温度範囲内で動作します。このBD7696FJコントローラICは、低電力消費、エラーアンプ入力ショート保護、および安定したMOSFETゲートドライブを備えています。 BD7696FJ ICは、照明器具、ACアダプタ、TV、冷蔵庫での使用に最適です。特徴
- 境界導通モードPFCを内蔵
- 低THD回路内蔵
- 低電力消費
- VCC UVLO機能を提供
- 補助巻線によるZCD
- VSピンによる静的OVP
- エラーアンプの入力ショート保護
- 安定したMOSFETゲートドライブを搭載
- ソフト起動を実現
- 12V~38V入力VCC 電圧範囲
- 0.60mA動作電流
- 動作温度範囲:-40°C~+105°C
アプリケーション
- 照明器具
- ACアダプタ
- TV
- 冷蔵庫
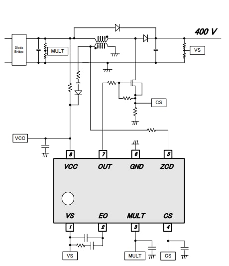
標準アプリケーション回路
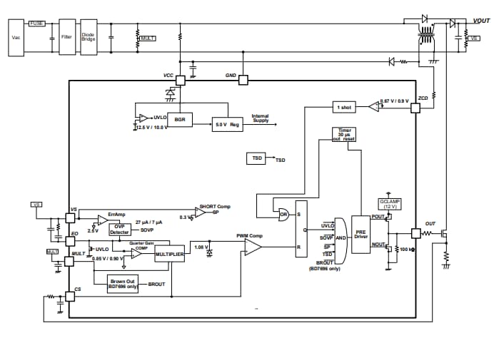
ブロック図
公開: 2023-05-31
| 更新済み: 2023-07-10
