ROHM Semiconductor BD7F005EFJ-C 絶縁型フライバックコンバータIC
ROHM Semiconductor BD7F005EFJ-C 絶縁型フライバックコンバータICは、高集積化が進んだICです。小型、高効率、高信頼性の絶縁型電源を必要とする車載および産業用途への応用を想定しています。8V~42Vの広い入力電圧範囲で動作するROHM Semiconductor BD7F005EFJ-Cは、出力電圧4.5W(Max) に対応します。一次側フィードバックによりフォトカプラが不要で、回路設計の簡易化と長期間の高い信頼性を実現できます。 BD7F005EFJ-Cは、650V MOSFET内蔵、高電圧で動作可能が特長です。過電流保護 (OCP)、過電圧保護 (OVP)、過熱保護 (TSD) などの保護回路を搭載しています。固定スイッチング周波数100kHzによる安定動作の実現に加えて、小型のHTSOP-J8パッケージを採用しておりスペースに制約のある設計に対応できます。 本ICは、車載ECUの絶縁型・補助電源、産業制御機器、バッテリマネジメントシステムへの応用に最適です。特徴
- AEC-Q100対応 (Grade 1)
- フォトカプラ、トランスの三次巻線が不要
- 二本の外付け抵抗とトランス巻数比で出力電圧を設定
- 独自の適応型ON時間制御テクノロジを採用、高速負荷応答を実現
- 高効率の軽負荷モード対応(PFM動作)
- シャットダウン機能/Enable制御
- 内蔵60VスイッチングMOSFET
- 周波数スペクトラム拡散
- ソフトスタート機能
- 負荷補償機能
- 各種保護機能
- 入力低電圧保護 (UVLO)
- OCP
- OVP
- TSD
- REF端子オープン保護 (REFOPEN)
- 短絡保護(SCP)
- 天絡保護 (BSP)
- パッケージ:HTSOP-J8 (4.9mm x 6.0mm x 1.0mm)
アプリケーション
- 車載用絶縁電源(電動コンプレッサ、インバータなど)
- 産業用絶縁型電源
仕様
- 入力電圧範囲
- VIN ピンで3.4V~42.0V
- SW:60V(Max)
- スイッチング周波数 : 363kHz typical
- 基準電圧精度:±2.8%(Typ)
- シャットダウン電流:0μA(Typ)
- -40°C~+125°Cの動作周囲温度範囲
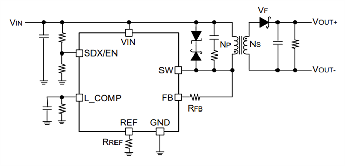
標準アプリケーション回路
ブロック図
公開: 2025-05-20
| 更新済み: 2025-06-04
