特徴
- Supports high-current applications with external N-channel FET
- Incorporates a soft-start function
- Incorporates a timer latch system with a short circuit protection function
仕様
- Input voltage ranges from 2.7V to 14V
- The reference voltage accuracy is 1.25%
- The standby current is 0µA (typical)
- The operating temperature ranges from -25°C to 85°C
アプリケーション
- General portable equipment
- Single-lens reflex cameras
- Digital Video Converter (DVC)
- Portable DVDs
- Mobile PCs
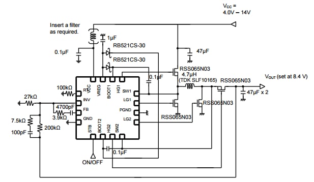
Typical Application Circuit
公開: 2017-03-16
| 更新済み: 2022-06-20
