ROHM Semiconductor BD9G341AEFJ降圧コンバータ統合FETアプリケーション
ROHMセミコンダクタのBD9G341AEFJは、統合型の150mΩ パワーMOSFETを備えたバック切替レギュレータです。動作周波数は、50kHz~750kHzでプログラミング可能です。電流モードアーキテクチャは、高速な過渡応答と簡単な位相補償の設定が備わっています。過電流保護(OCP)、サーマルシャットダウン(TSD)、および不足電圧ロックアウト(UVLO)などの追加の保護機能が組み込まれています。不足電圧ロックアウトおよびヒステリシスは、外付けヒステリシスを使用して設定できます。ROHM Semiconductor BD9G341AEFJは、統合型FET降圧コンバータを備えた製品で、代表的なアプリケーションとしては産業用分散電源およびバッテリ駆動の機器などです。特徴
- 広い入力電圧範囲:12V~76V
- 80V/3.5A/150mΩの統合型NchFET
- 電流モード
- 可変周波数: 50kHz~750kHz
- 高精度基準電圧: 1V ±1.5%
- ENUVLO閾値精度: ±3%
- ソフトスタート機能
- スタンバイ電流: 0uA
- OCP、UVLO、TSD、過電圧保護(OVP)
- 熱強化型HTSOP-J8パッケージ
アプリケーション
- 工業用配電
- バッテリ駆動機器
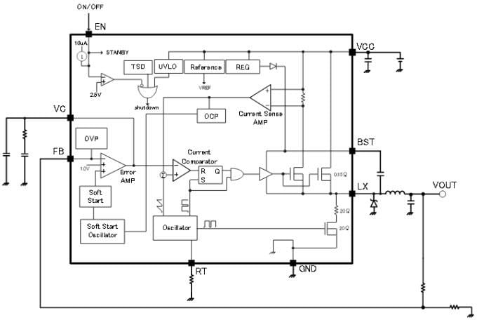
ブロック図
ビデオ
公開: 2015-08-18
| 更新済み: 2022-03-11
