ROHM BD9P233MUF-CE2は、軽負荷状態での超低自己消費電流と高い効率性を保証するLLM(軽負荷モード)制御を提供します。安定化が図られている出力電圧を維持しながら、高負荷の状況も実現できるLLM
特徴
- Nano pulse control™
- AEC-Q100認定
- 100% ONデューティサイクルの低ドロップアウト
- 軽負荷モード(LLM)
- 拡散スペクトラム機能
- 周波数を調整可
- 外部クロックによる同期
- サーマルシャットダウン保護
- 入力低電圧ロックアウト保護
- 過電流保護
- 出力過電圧保護
- パワーグッド出力
- 5.0mm x 5.0mm x 1.0mm VQFN32POF050パッケージ
アプリケーション
- 車載バッテリ駆動電源(クラスタ・パネル、車載インフォテイメント)
- 産業用/商業用電源
仕様
- 3.0V~36V入力電圧範囲(初期起動は3.6Vまたはそれ以上)
- 3.3V出力電圧
- スイッチング周波数:200kHz~2.4MHz
- 最大出力電流:2A
- シャットダウン回路電流:10μA (最大) (+25°C)
- 自己消費動作電流:26μA (標準) (+25°C)
- 動作温度範囲:-40°C~+125°C
標準アプリケーション回路
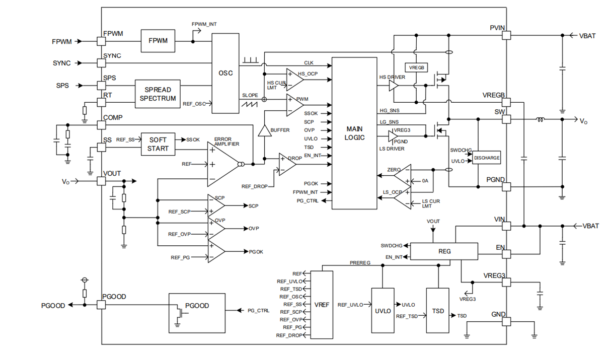
ブロック図
公開: 2020-10-08
| 更新済み: 2024-10-22
