ROHM BD9S402MUF-Cシングル同期降DC/DCコンバータには少数の外付け部品のみ必要で、位相補償回路を内蔵しています。
特徴
- QuiCur™
- Nano Pulse Control™
- AEC-Q100認定を取得済
- 機能安全サポート車載製品
- 単一の同期バックDC/DCコンバータ
- 調節可能なソフトスタート機能
- 出力放電機能
- パワーグッド出力
- 低電圧ロックアウト保護(UVLO)
- 短絡保護(SCP)
- 出力過電圧保護(OVP)
- 過電流保護(OCP)
- サーマルシャットダウン保護(TSD)
- 湿潤性フランクQFNパッケージ
アプリケーション
- 車載機器
- その他の電子機器
仕様
- 2.7V~5.5V入力電圧
- 出力電圧設定 0.6V~VPVIN x 0.75V
- 出力電流 4A(最大値)
- 2.2MHz(標準値)スイッチング周波数
- ハイサイドFET ON抵抗 60mΩ(標準値)
- ローサイドFET ON抵抗 35mΩ(標準値)
- シャットダウン回路電流 0μA(標準値)
- -40°Cから+125°Cの動作温度
その他の資料
標準アプリケーション回路
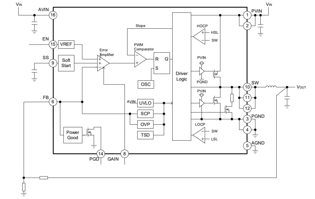
ブロック図
公開: 2022-09-30
| 更新済み: 2023-03-15
