ROHM Semiconductor Bdx0c0afp 1A固定出力LDOレギュレータ
ROHM Semiconductor BDx0C0AFPS 1A固定出力LDOレギュレータは、産業市場での長期間のサポートを保証する低飽和レギュレータとして設計されています。これらのICは、出力が短絡した場合にデバイスを保護する過電流保護 と、過負荷時にデバイスを保護するサーマルシャットダウン回路を内蔵しています。BDx0C0AFPS 1A固定出力LDOレギュレータは、-40°C ~ 105°Cの温度範囲で動作し、TO25S-3パッケージでご用意があります。一般的なアプリケーションには、オーディオビジュアル機器、FPD、テレビ、パソコン、産業機器、その他の民生機器があります。特徴
- 産業用アプリケーションを対象とした長時間サポート製品
- PDMOS出力による低飽和
- 出力短絡によるICの破壊を防止する内蔵過電流保護回路
- 過負荷による損傷からICを保護する内蔵サーマルシャットダウン回路
- 低ESRコンデンサ
仕様
- 出力電流機能:1A
- 高精密出力電圧精度:±1%
- 動作温度範囲:-40°C~+105°C
アプリケーション
- オーディオビジュアル機器
- FPD
- テレビ
- パソコン
- 他の民生機器
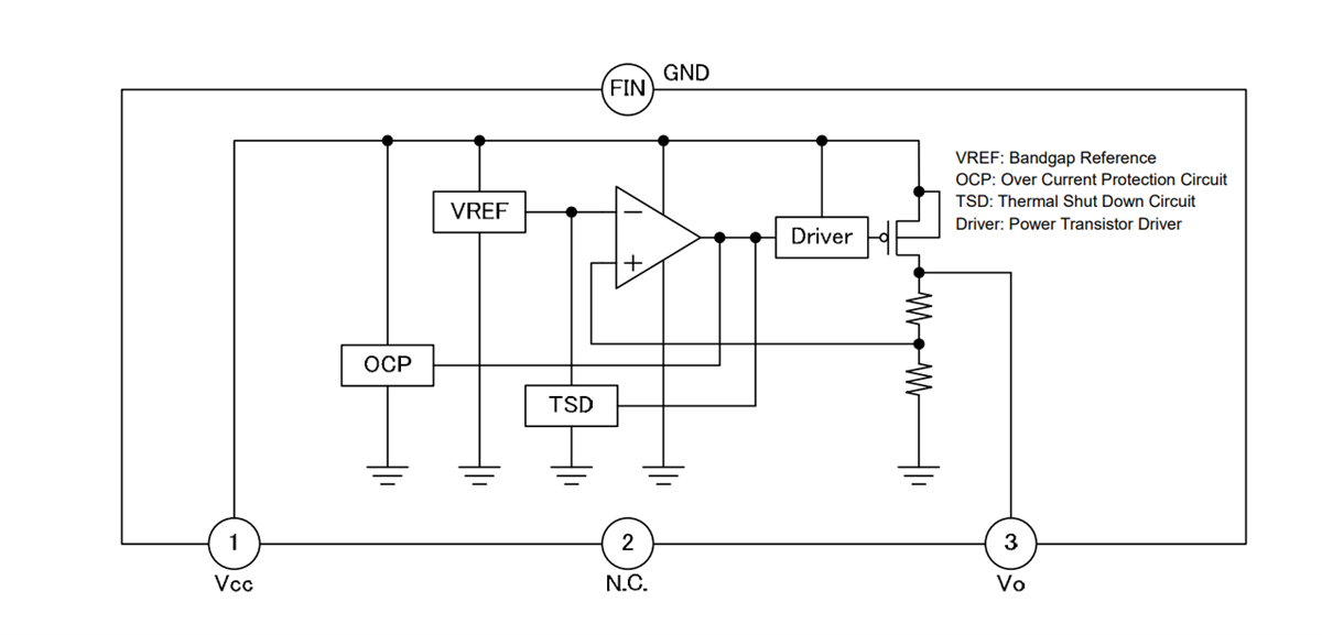
ブロック図
一般的なアプリケーション回路図
アプリケーションノート
公開: 2021-03-23
| 更新済み: 2022-03-11
