ROHM Semiconductor BDxHA3MEFJ-C / BDxHA3VEFJ-C LDOレギュレータ
ROHM Semiconductor BDxHA3MEFJ-CおよびBDxHA3VEFJ-C車載用低ドロップアウト(LDO)レギュレータ、可変および固定出力オプション付き。これらのレギュレータは、高精度リファレンス電圧回路、 ±2%の出力精度、内蔵過電流保護(OCP) 回路を備えています。BDxHA3MEFJ-CおよびBDxHA3VEFJ-Cレギュレータは、内蔵熱シャットダウン(TSD)回路、0.3Aの最大出力電流、0μAの標準シャットダウン電流も備えています。これらのレギュレータはAEC-Q100に対応しており、温度範囲-40°C~125°Cで動作し、HTSOP-J8パッケージ (4.90mm x 6mm x 1mm) を採用しています。BDxHA3MEFJ-CおよびBDxHA3VEFJ-C LDOレギュレータは、セラミックコンデンサへの応用に最適です。特徴
- 高精度基準電圧回路
- 過電流保護 (OCP) 回路内蔵
- 過熱保護 (TSD) 回路内蔵
- 入力電源電圧範囲:4.5V~8V
- 出力電圧範囲 (可変):1.5V~7V
- 出力電圧範囲 (固定):2.5V/3.3V/5V
- 最大出力電流: 0.3A
- シャットダウン電流:0μA(Typ)
- 動作温度範囲:-40°C~125°C
- 4.90mm x 6mm x 1mm HTSOP-J8パッケージ
- AEC-Q100準拠
- セラミックコンデンサへの応用に最適
ブロック図:BD00HA3MEFJ-CおよびBD00HA3VEFJ-C(可変タイプ)
ブロック図:BDxHA3MEFJ-CおよびBDxHA3VEFJ-C(固定タイプ)
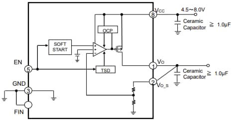
標準アプリケーション回路
公開: 2025-05-19
| 更新済み: 2025-06-26
