ROHM Semiconductor BM2P0161リファレンスボード
ROHM Semiconductor BM2P0161リファレンスボードは、AC/DC 650VコンバータICを活用するように設計されており、低電力消費に貢献しています。電流モード制御は、すべてのサイクルでの電流制限を課しており、帯域幅と過渡応答で卓越した性能を発揮します。BM2P0161リファレンスボードは、固定モードおよび軽負荷時の65kHzのスイッチング周波数が特徴で、周波数が低減され高い効率性が実現しています。これらのボードは、ベストなEMI設計になっているCISPR 22 Class Bに基づいた伝導/放射エミッションテストを基にしています。特徴
- 入力電圧範囲: 90Vac~264Vac
- 入力周波数範囲: 47Hz~63Hz
- 効率性: 82.9%
アプリケーション
- ACアダプタ
- 家庭用電化製品
- 産業用機器
接続回路
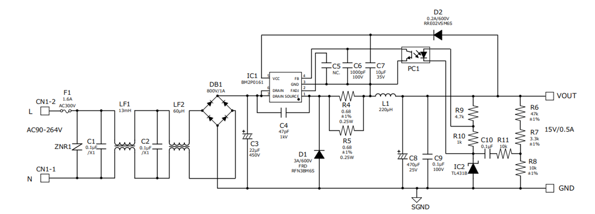
回路図
公開: 2019-05-24
| 更新済み: 2024-01-25
