ROHM Semiconductor BM2P06xJ-Z PWMタイプ DC/DCコンバータIC
ローム株式会社 (ROHM Semiconductor) BM2P06xJ-Z PWMタイプ DC/DCコンバータICは、高集積化が進んだICです。小型、高効率の絶縁型AC-DC電源用途への応用を想定しています。これらのICは、730VスイッチングMOSFET内蔵が特長で、ACラインに直接接続して動作可能です。多種多様な民生機器、産業機器、家電用途に適した出力電力に対応しています。 ローム株式会社 (ROHM Semiconductor) BM2P06xJ-Zシリーズは、低EMIに貢献する周波数ホッピング機能、ソフトスタート機能、ブラウンイン機能/ブラウンアウト機能、過電流/過電圧/過熱保護機能など主要な保護機能を内蔵し、高信頼性で堅牢な動作をもたらします。 低待機消費電力および必要な外付け部品の最小化を実現した本シリーズは、家電、産業制御分野、LEDドライバ、汎用・補助電源への応用に最適です 小型HTSOP-J8パッケージ採用により、スペースに制約のある設計での自由度を高めることができるため、最先端のパワーエレクトロニクスに適した多目的ソリューションとなります。特徴
- PWMカレントモード制御
- 周波数ホッピング機能
- 軽負荷時のバースト動作
- 周波数低減機能
- 730V起動回路内蔵
- 内蔵730VスイッチングMOSFET
- VCC 不足電圧ロックアウト(UVLO)
- VCC 過電圧保護(OVP)
- SOURCE端子オープン保護
- SOURCE端子Leading Edge Blanking機能
- サイクルごとの過電流検出機能
- 過電流検出AC補正機能
- ソフトスタート機能
- 2次側過電流保護回路
- パッケージ:DIP7K 9.27mm x 6.35mm x 8.63mm(2.54mmピッチ)
- RoHS準拠
アプリケーション
- 家電製品
- 産業機器
- 家電製品
- ビルディングオートメーション
- 汎用・AC-DC電源
仕様
- 動作電源電圧範囲
- VCC ピン:8.9V~26.0V
- DRAIN:730V(Max)
- 回路電流(ON)1:
- 0.80mA (BM2P06x1J-Z用)
- 0.60mA (BM2P06x3J-Z用)
- 回路電流(ON)2:0.30mA(Typ)
- 発振周波数1:65kHz(Typ)
- MOSFET ON抵抗:
- 1,0Ω (BM2P06x1J-Z用)
- 3,0Ω (BM2P06x3J-Z用)
- 動作温度範囲:-40°C~+105°C
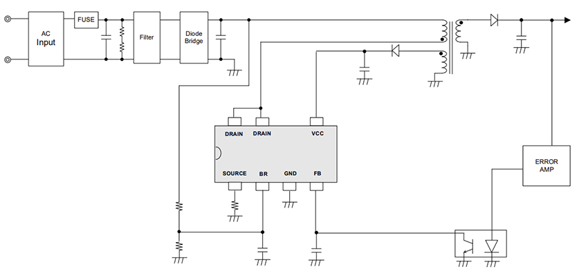
標準アプリケーション回路
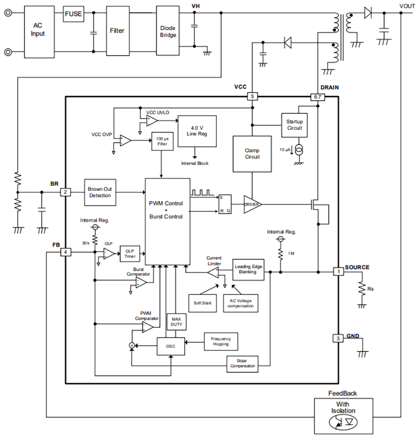
ブロック図
公開: 2025-05-20
| 更新済み: 2025-09-26
