ROHM Semiconductor BM2P095F PWMタイプDC/DCコンバータ
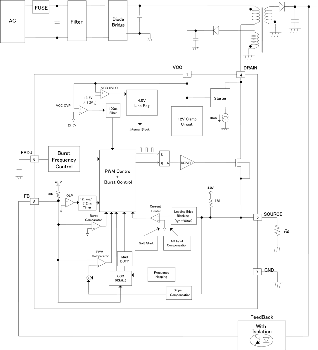
ROHM Semiconductor BM2P095F PWMタイプDC/DCコンバータは、650V内蔵スイッチングMOSFETおよび650Vスターター回路が特徴で、低電力消費を目的としています。このコンバータは、絶縁型デバイスと非絶縁型デバイスの両方をサポートしており、さまざまなタイプの低消費電力電気コンバータのさらなる簡易設計が可能になります。BM2P095Fコンバータは、コンセントが搭載されているすべての製品にとって最適なシステムを実現しています。このコンバータには、オープン保護、短絡保護、サイクルごとの過電流保護回路、ソフトスタート、二次過電流保護回路が搭載されています。BM2P095Fコンバータは、-40°C~105°C温度範囲、0.50mA公称電流、0.30mAバースト電流、65kHz発振周波数で動作します。代表的なアプリケーションには、掃除機、加湿器、エアコン、エアコン、IH調理器、炊飯器があります。特徴
- PWM電流モード制御
- 軽負荷時のバースト動作
- 周波数低減機能
- VCCピン低電圧保護
- VCCピン過電圧保護
- SOURCEピン・オープン保護
- SOURCEピン・ショート保護
- SOURCEピン・リーディング・エッジ・ブランキング機能
- サイクル毎の過電流保護回路
- ソフトスタート機能
- 二次過電流保護回路
仕様
- -40°C~+105°C動作温度範囲
- 0.50mA通常動作電流
- 0.30mAバースト動作電流
- 65kHz PWM周波数
- 0.56W電力散逸
アプリケーション
- 家庭用電化製品:
- 電気掃除機
- 加湿器
- 空気清浄機
- エアコン
- IH調理器
- 炊飯器
- ACアダプタ
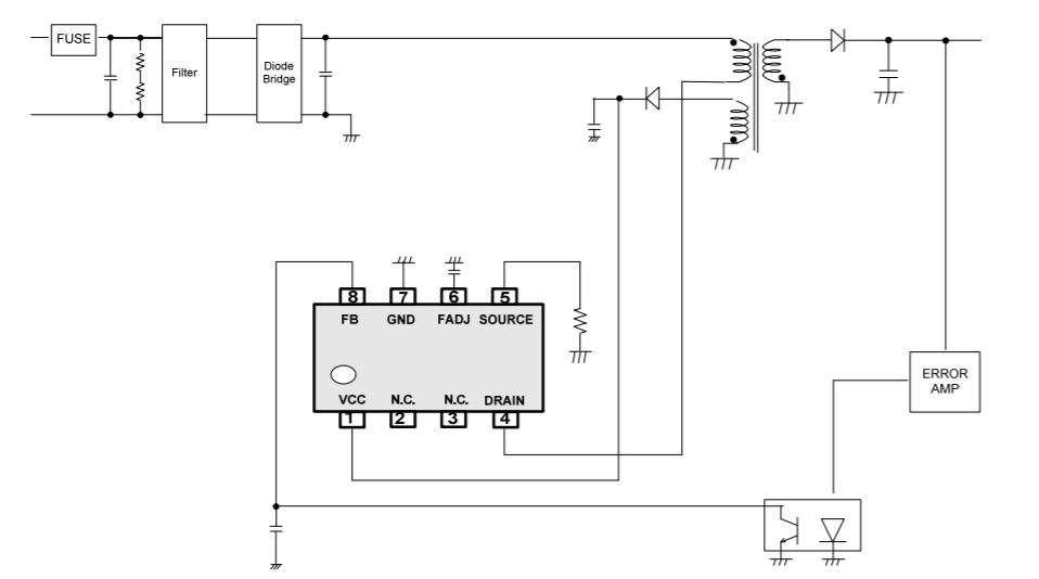
アプリケーション回路
ブロック図
公開: 2021-02-16
| 更新済み: 2022-03-11
