ROHM Semiconductor BM2P10B1J-EVK-001評価ボード
ROHM Semiconductor BM2P10B1J-EVK-001評価ボードは、AC/DC電源を対象としたBM2P10B1J PWMタイプDC/DCコンバータの性能を評価するように設計されています。この評価ボードは、BM2P10B1J-Z PWM方式DC/DCコンバータIC内蔵730V MOSFETが特徴です。BM2P10B1J-EVK-001評価ボードは、1Ωのレジスタに内蔵されている低も特徴です。低オン抵抗および高電圧耐性730V MOSFETによって、設計が簡単になります。この評価ボードは,入力電圧90V~264V,温度範囲-10°C~65°2}Cで動作します。特徴
- 90VAC~264VACの入力から12Vの絶縁電圧を出力
- 2A最大出力電流
- 入力周波数範囲:47Hz~63Hz
- 最大出力電力: 24W
- 86.5%の電源効率
- BM2P10B1J-Z PWM方式DC/DCコンバータIC内蔵730V MOSFET
- 1Ω内蔵低ON抵抗器
- BM2P10B1Jは、コンセントがあるすべての製品に最適なシステムを実現
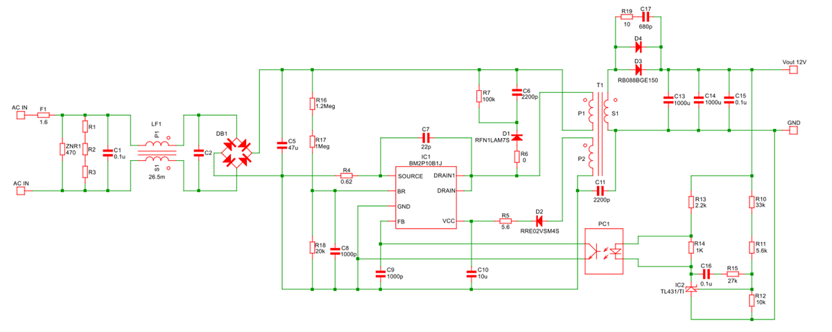
標準アプリケーション回路
温度ディレーティング曲線
その他の資料
公開: 2023-02-20
| 更新済み: 2023-03-03
