ROHM Semiconductor BM2P10xJ-Z PWM-タイプDC DCコンバータIC
ローム株式会社 (ROHM Semiconductor) BM2P10xJ-Z PWM-TypeDC/DCコンバータICは、高電圧公差とコンパクトな設計を必要とする環境での絶縁型AC/DC電源アプリケーション用に最適化されています。統合された 730VスイッチングMOSFETを特徴とするICは、高電圧 AC 主電源から直接動作することができ、 家電製品、 産業用制御システム、 汎用補助電源での使用に最適です。ローム株式会社 (ROHM Semiconductor) BM2P10xJ-Zシリーズ 周波数ホッピングPWM制御 で効率的な電力変換をサポートし、EMIを削減します。また、過電流、過電圧、過負荷、サーマルシャットダウンなどの重要な保護機能を搭載しています。内蔵スタートアップ回路図、ソフトスタート機能性、低スタンバイ消費電力により、BM2P10xJ-Zシリーズは、スペースに制約のあるアプリケーションにおいて、簡素化された、信頼性が高く、エネルギー効率の高い電源設計を実現します。特徴
- PWMカレントモード制御
- 周波数ホッピング機能
- 軽負荷時のバースト動作
- 周波数低減機能
- 730V起動回路内蔵
- 内蔵730VスイッチングMOSFET
- VCC不足電圧 ロックアウト(UVLO)
- VCC過電圧保護 (OVP)
- ソースピンオープン保護
- SOURCE端子Leading Edge Blanking機能
- サイクルごとの過電流検出機能
- 過電流検出AC補正機能
- ソフトスタート機能
- 2次側過電流保護回路
- パッケージ:DIP7K 9.27mm x 6.35mm x 8.63mm(2.54mmピッチ)
- RoHS準拠
アプリケーション
- 家電製品
- 産業機器
- 家電製品
- ビルディングオートメーション
- 汎用・AC-DC電源
仕様
- 動作電源電圧範囲
- VCC:8.9V~26.0V
- DRAIN:730V(Max)
- 回路電流(ON)1:
- 0.90mA (BM2P10x1J-Z用)
- 0.65mA (BM2P10x3J-Z用)
- 回路電流(ON)2:0.30mA(Typ)
- 発振周波数:100kHz(Typ)
- MOSFET ON抵抗:
- 1,0Ω (BM2P10x1J-Z用)
- 3,0Ω (BM2P10x3J-Z用)
- 動作温度範囲:-40°C~+105°C
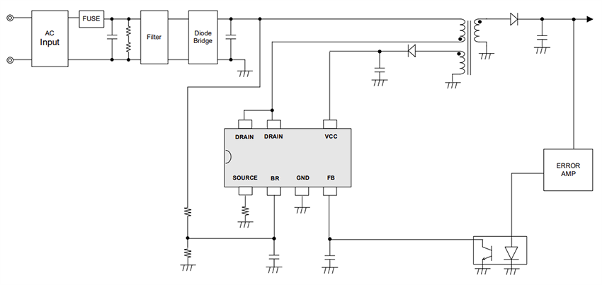
標準アプリケーション回路
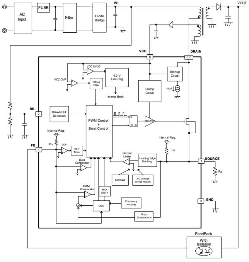
ブロック図
公開: 2025-05-20
| 更新済み: 2025-11-02
