ROHM Semiconductor BM2P13xJ-Z PWM方式 DC/DCコンバータIC
ROHM Semiconductor BM2P13xJ-Z PWM方式 DC/DCコンバータICは、高耐圧および堅牢な保護機能を必要とする絶縁型電源 (AC-DC) 用に設計された高性能ICです。これらのICは730VスイッチングMOSFET内蔵が特長で、高電圧のAC電源を直接入力して動作可能です。そのため、家電、産業の自動化、汎用・補助電源への応用に最適です。 ROHM Semiconductor BM2P13xJ-Zシリーズは、PWM制御を採用しています。周波数ホッピング機能を内蔵しており、低EMIに貢献します。本ICは、過電流保護 (OCP)、過電圧保護 (OVP)、過負荷保護 (OLP)、過熱保護 (TSD) など数々の保護機能を搭載しています。BM2P13xJ-Z ICは、起動回路内蔵、ソフトスタート機能、低待機電力を特長としており、省エネに優れ長期間の信頼性をもたらす電源設計の簡易化・小型化を実現します。特徴
- PWMカレントモード制御
- 周波数ホッピング機能
- 軽負荷時のバースト動作
- 周波数低減機能
- 730V起動回路内蔵
- 内蔵730VスイッチングMOSFET
- VCC 不足電圧ロックアウト(UVLO)
- VCC 過電圧保護(OVP)
- SOURCE端子オープン保護
- SOURCE端子Leading Edge Blanking機能
- サイクルごとの過電流検出機能
- 過電流検出AC補正機能
- ソフトスタート機能
- 2次側過電流保護回路
- パッケージ:DIP7K 9.27mm x 6.35mm x 8.63mm(2.54mmピッチ)
- RoHS準拠
アプリケーション
- 家電製品
- 産業機器
- 家電製品
- ビルディングオートメーション
- 汎用・AC-DC電源
仕様
- 動作電源電圧範囲
- VCC:8.9V~26.0V
- DRAIN:730V(Max)
- 回路電流(ON)1:
- 1,00mA (BM2P13x1J-Z用)
- 0.70mA (BM2P13x3J-Z用)
- 回路電流(ON)2:0.30mA(Typ)
- 発振周波数1:130kHz(Typ)
- MOSFET ON抵抗:
- 1,0Ω (BM2P13x1J-Z用)
- 3,0Ω (BM2P13x3J-Z用)
- 動作温度範囲:-40°C~+105°C
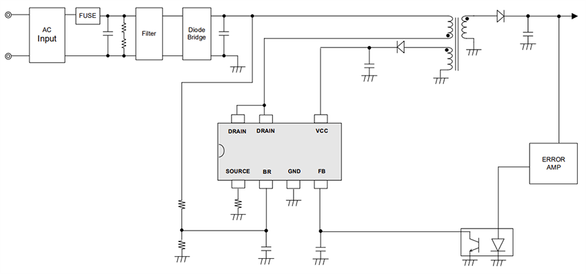
標準アプリケーション回路
ブロック図
公開: 2025-05-20
| 更新済み: 2025-07-14
