ROHM Semiconductor BM2P189TFリファレンスボード
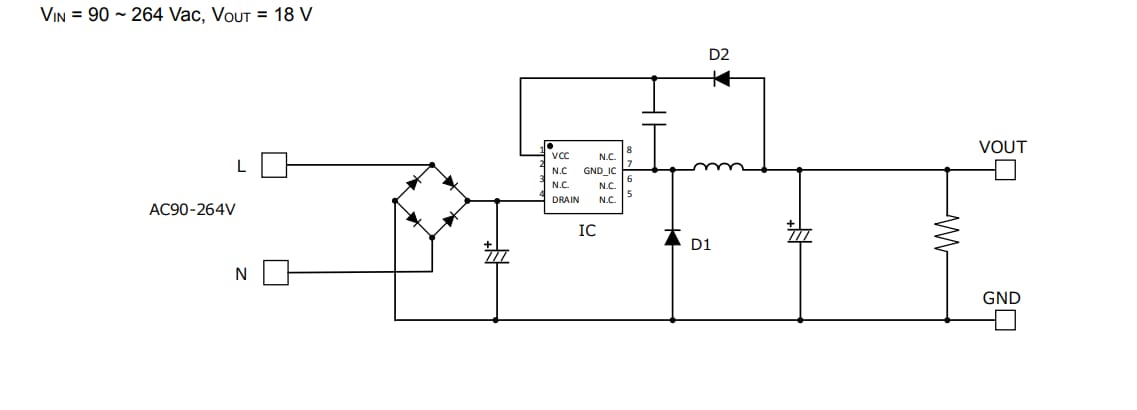
ROHM Semiconductor BM2P189TFリファレンスボードは、90Vac~264Vacの入力から18Vの出力電圧が特徴です。また、出力電流は、最大0.167Aまで供給されます。BM2P189TFEVK001リファレンスボードには、内蔵650V MOSFETが搭載されているMB2P189TF PWM方式DC/DCコンバータICが活用されており、電力消費の低減に貢献できます。BM2P189TF PWM方式DC/DCコンバータICには、内蔵電流検出レジスタがあり、コンパクトな電源設計になっています。BM2P189TFEVK001リファレンスボードは、LED照明、A/C装置、クリーナーの各アプリケーションに最適です。特徴
- 入力電圧範囲: 90Vac~264Vac
- 入力周波数範囲: 47Hz~63Hz
- 効率性: 82.5%
アプリケーション
- LEDライト
- エアコン
- クリーナー
接続回路
アプリケーション回路
公開: 2019-05-28
| 更新済み: 2024-01-24
