ROHM Semiconductor BM2P209TFリファレンスボード
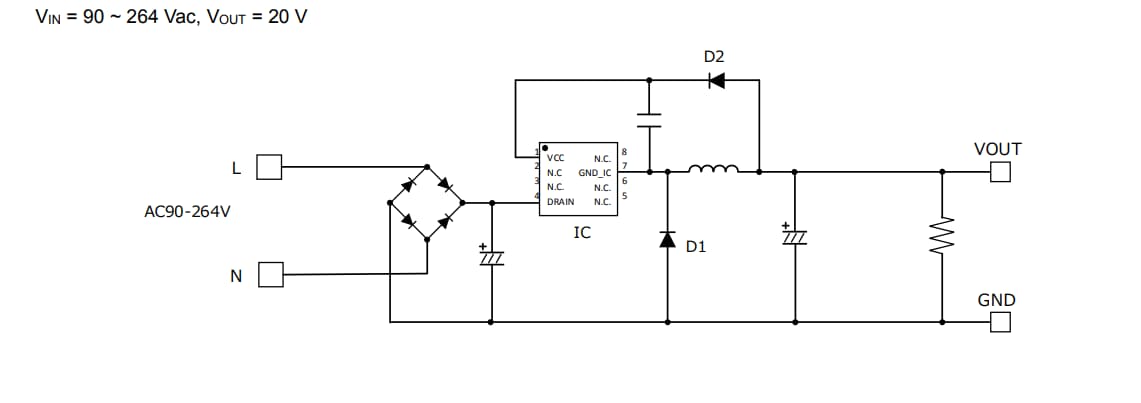
ROHM Semiconductor BM2P209TFリファレンスボードには、90Vac~264Vacの入力電圧範囲を使用する20Vの出力電圧を備えています。BM2P209TFEVK001ボードは、最大0.15Aの出力電流が特徴です。BM2P209TFEVK001ボードには、BM2P209TF PWM方式DC/DCコンバータIC(内蔵650V MOSFET搭載)が採用されています。BM2P209TFコンバータICは、さらなる低消費電力に対応しており、内蔵650V起動回路が採用されています。BM2P209TF ICには、電流検出レジスタが搭載されており、コンパクトな電源設計をもたらしています。BM2P209TFEVK001ボードは、LED証明、A/Cユニット、クリーナーの各アプリケーションに優れた選択肢です。特徴
- 入力電圧範囲: 90Vac~264Vac
- 入力周波数範囲: 47Hz~63Hz
- 効率性80.4%
アプリケーション
- LEDライト
- エアコン
- クリーナー
接続回路
アプリケーション回路
公開: 2019-05-28
| 更新済み: 2024-01-24
