ROHM Semiconductor BM6021x高圧側および低圧側ドライバ

ROHM Semiconductor BM6021x高圧側および低圧側ドライバは、ブートストラップ動作で最大1,200Vで動作し、NチャンネルパワーMOSFETおよびIGBTを駆動できます。BM6021x高圧側および低圧側ドライバは、ミラークランプおよび低電圧ロックアウト(UVLO)機能の内蔵が特徴です。ROHM Semi BM6021x高電圧・高圧側および低圧側ドライバは、MOSFETゲートドライバおよびIGBTゲートドライバ・アプリケーションを対象に設計されています。

特徴

  • AEC-Q100準拠
  • 1,200V高圧側浮動供給電圧1,200V
  • アクティブミラークランピング
  • 不足電圧ロックアウト機能
  • 3.3V、5.0Vの入力ロジック互換

アプリケーション

  • MOSFETゲートドライバ
  • IGBTゲートドライバ

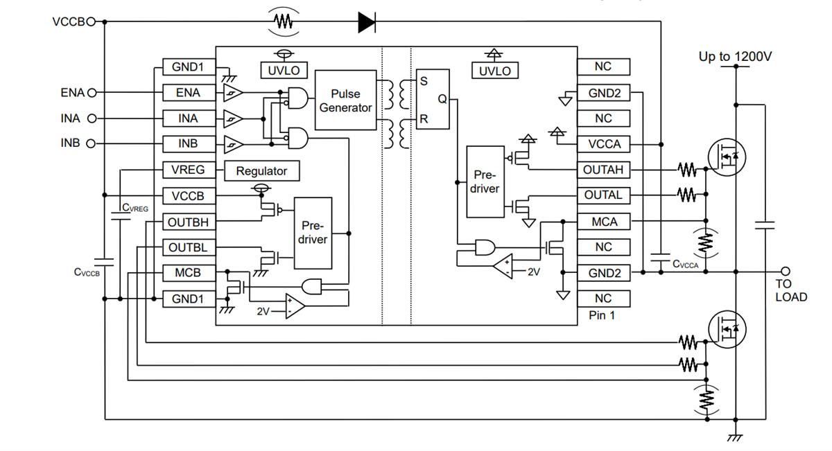
標準アプリケーション回路

アプリケーション回路図 - ROHM Semiconductor BM6021x高圧側および低圧側ドライバ

ビデオ

公開: 2020-11-02 | 更新済み: 2024-10-22