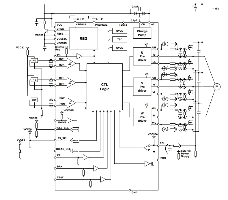
BM64070MUVには、入力PWM信号の回転周波数特性を調整することで、速度フィードバック制御機能があり、出力PWM負荷を制御します。
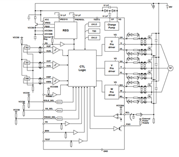
BM64300MUVは、3つのホールセンサによってロータの位置を検出します。さらに、出力電流を正弦波形にすることで、静かで低振動動作が実装されています。
特徴
- BM64300MUV-
- PWM負荷入力での速度制御
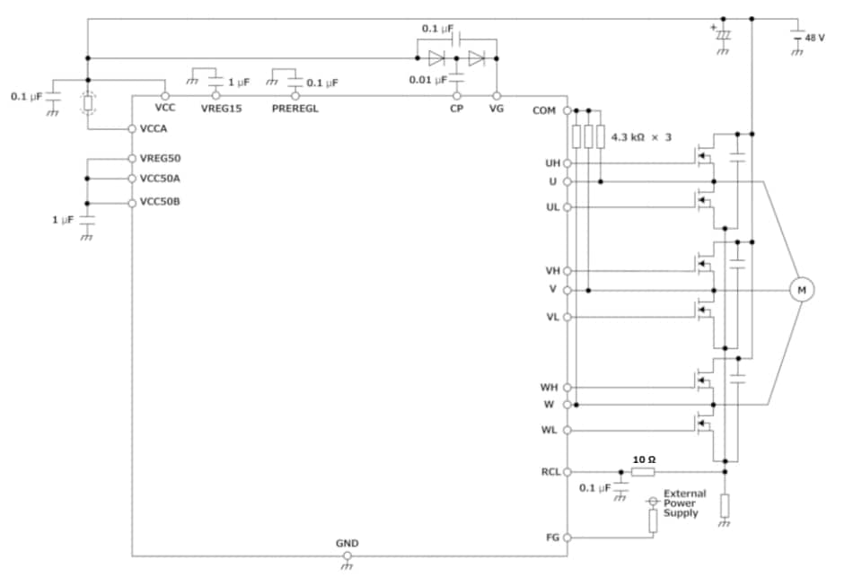
- 外部出力FET Nch+Nch
- ブースト内蔵電源回路
- 3ホール正弦波駆動
- 自動リード角制御
- モータポール選択機能
- ソフトスタート機能
- デッドタイム設定
- 電流制限機能
- 省電力機能
- 回転方向の検出
- ショートブレーキ制御
- 内蔵保護機能(モータロック保護(MLP)、高速回転保護、過電圧ロックアウト[OVLO]、低電圧ロックアウト[UVLO]、熱シャットダウン[TSD]、過電流保護[OCP])
- BM64070MUV-
- PWM負荷入力での速度制御
- 外部出力FET Nch+Nch
- ブースト内蔵電源回路
- センサレス正弦波駆動
- 自動リード角制御
- デッドタイム設定
- 電流制限機能
- 省電力機能
- 回転方向の検出
- ショートブレーキ制御
- スピードフィードバック制御
- モータの回転速度表と内蔵OTPを用いたさまざまなパラメータの設定が可能
- 内蔵保護機能(モータロック保護[MLP]、高速回転保護、過電圧ロックアウト[OVLO]、低電圧ロックアウト[UVLO]、熱シャットダウン[TSD]、過電流保護[OCP]
アプリケーション
- ファンモーター
- その他の一般的な消費者機器
仕様
- BM64300MUV-
- 28V~63V動作供給電圧範囲
- 40kHz (標準) 出力PWM周波数
- 1.2mA (標準) スタンバイ電流
- -40°C~+105°C動作温度範囲
- BM64070MUV-
- 28V~77V動作供給電圧範囲
- 6.4mA(標準)回路電流(ICC)
- -40°C~+105°C動作温度範囲
その他のリソース
公開: 2021-09-15
| 更新済み: 2022-03-11
