ROHM Semiconductor BV1Hx ハイサイドスイッチ
ROHM Semiconductor BV1Hx AEC-Q100 PMIC(パワーマネジメント/電源IC)は、CMOS制御ユニットとパワーMOSFETを1チップに集積したハイサイドスイッチです。これらのデバイスは、異常検出時の診断出力機能付きです。BV1Hx PMICは、過電流制限機能、2回路過熱保護 (TSD) 機能、負荷オープン検出機能、低電圧時出力OFF機能、VCC端子のUVLO機能を内蔵しています。BV1HJ045EFJ-Cの過電流制限は5.0A~12.0A です。BV1HL045EFJ-CおよびBV1HAL85EFJの過電流制限は2.5A~最大6.5Aです。ROHM Semiconductor BV1Hx ハイサイドロードスイッチは、HTSOP-J8パッケージを採用しており、車載およびパワーマネジメント用途向けのAEC-Q100認定済みです。
特徴
- AEC-Q100認定済み (Grade 1)
- 制御装置(CMOS)とパワーMOSFETがシングルチップに取り付けられたモノシリック・パワーマネジメントIC
- 内蔵デュアルサーマルシャットダウン(TSD)回路
- 接合部温度保護
- ΔTj保護によって、パワーMOSの突然の温度上昇を検出
- 内蔵過電流保護機能(OCP)
- 内蔵サーマルシャットダウン保護機能(TSD)
- 内蔵オープン負荷検出機能
- 内蔵ショート-to-VBB検出機能
- 内蔵低電圧出力オフ機能(UVLO)
- 内蔵逆バッテリ接続保護
- 内蔵診断出力
- 過電流制限
- BV1HJ045EFJ-C: 5.0A~12.0A
- BV1HL045EFJ-C: 2.5A~5.5A
- 低オン抵抗シングルNチャンネルMOSFETスイッチ
- 動作温度範囲:-40°C~+150°C
- 4.9mm x 6.0mm x 1.0mm HTSOP-J8パッケージ
アプリケーション
- 抵抗負荷
- インダクタンス負荷
- 容量負荷
- 電源管理
- 車載用途
- 多機能マシンとTV
- さまざまな電力線の過電流監視
ブロック図
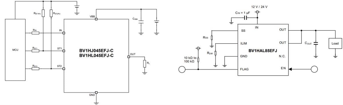
標準アプリケーション回路
パッケージ外形
公開: 2021-03-16
| 更新済み: 2025-07-25
