特徴
- 内蔵低Vth 48V DMOS
- RADJピンによる調整可能なトランス一次側ピーク電流
- スタートピンを用いた充電制御スイッチング
- 高精度フル充電電圧検出回路と出力ピンを搭載
- さまざまな内蔵保護回路(TSD、UVLO、SDP)
- 内蔵IGBTドライバ
- 3.0mm × 2.0mm × 0.6mm VSON010X3020
アプリケーション
- デジタルカメラ
- 携帯電話
仕様
- SWピン入力範囲:48V
- SWピンピーク電流:0.5A±20%
- フル充電検出電圧DC:1.0V±1.1%
- 1.0V-1.1%~1.35%フル充電検出電圧AC 200nsec
- 1.0V-1.1%~1.6%フル充電検出電圧AC 100nsec
- Vth(スタート、IGBT_AN)0.6V~1.5V
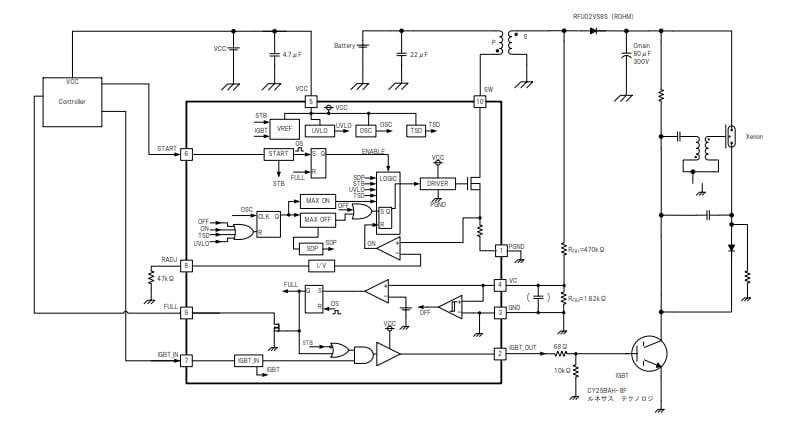
アプリケーション回路
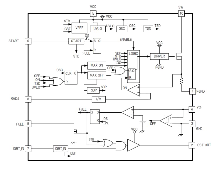
ブロック図
公開: 2022-04-12
| 更新済み: 2022-04-25
