ROHM Semiconductor RB-D62Q1347GD24リファレンスボード
ROHM Semiconductor RB-D62Q1347GD24 Reference Boardは、CMOS技術に基づいた高性能な16bit RISC (Reduced Instruction Set Computing) マイクロコントローラであるLAPIS ML62Q1347を使用して設計されています。本リファレンスボードは開発プラットフォームとして機能するため、エンジニアや開発者はML62Q1347 MCUのプロトタイプ製作やアプリケーションテストを迅速に行えます。ML62Q1347は、低電力消費を達成するように最適化されており、汎用性の高い多様な周辺機器を搭載しています。そのため、産業制御、各種家電、車載機器などの用途に適しています。ROHM Semiconductor RB-D62Q1347GD24 Reference Boardを使用すると、MCUの機能に容易にアクセスできます。つまり、I/Oインターフェイス、タイマ、通信モジュールなどの性能評価に便利です。本ボードの包括的な設計のため、LAPIS ML62Q1347を搭載したエンベッドシステムを開発やテストを短期間で行いエンベッドソリューションの設計プロセスを合理化できます。
アプリケーション
- 産業用制御装置
- 家電製品
- 車載システム
- センサネットワーク
概要
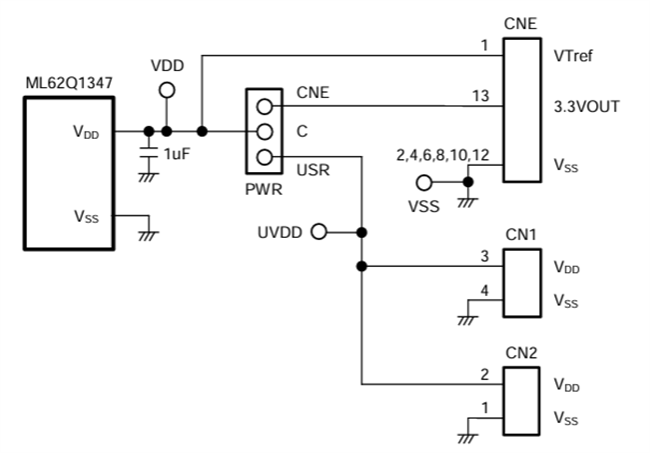
電源回路
EASE1000 インターフェイス
PCBレイアウト
公開: 2024-12-26
| 更新済み: 2024-12-31
