ROHM Semiconductor RB-D62Q1532TB48リファレンスボード
ROHM Semiconductor RB-D62Q1532TB48 リファレンスボードは、低消費電力で高性能な組み込みアプリケーション向けに最適化された16ビット RISC CMOSマイクロコントローラ、LAPIS ML62Q1532の機能を紹介するために設計されています。このリファレンスボードは、開発者が効率的な処理とリアルタイム制御を必要とするシステムを迅速に評価し、プロトタイプを作成するための汎用的なプラットフォームを提供します。ML62Q1532 MCUを搭載したこのボードは低消費電力で、バッテリ駆動の機器に最適です。フラッシュメモリとRAMを内蔵し、大規模なアプリケーション向けに外部メモリもサポートしています。ROHM Semiconductor RB-D62Q1532TB48ボードは、デジタルI/O、ADC、およびUART、SPI、I2Cなどの通信プロトコルを含む、幅広いI/Oインターフェイスを備えており、外部ペリフェラルとの容易な統合を可能にします。そのリアルタイム処理機能により、時間的制約のあるアプリケーションに適している一方、コンパクトな設計はスペース的制約のあるシステムに最適です。RB-D62Q1532TB48 リファレンスボードは、開発ツール、サンプルコード、デバッグインターフェイスを備えており、産業用オートメーション、家電、車載システムにおけるアプリケーション開発を加速し、信頼性とエネルギー効率の高いソリューションを提供します。
特徴
- 低電力消費
- 内蔵フラッシュメモリとRAM
- 柔軟なI/Oおよび通信インターフェイス
- リアルタイム処理
- 動作電源範囲:1.6V〜5.5V
- サイズ:コンパクトなフォームファクタ、56mm x 94mm x 15mm(WxDxH)
アプリケーション
- 産業用制御装置
- 家電製品
- 車載システム
- センサネットワーク
概要
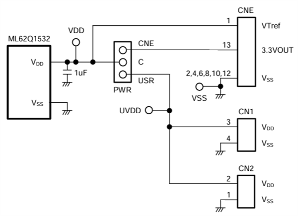
電源回路
EASE1000 インターフェイス
PCBレイアウト
公開: 2024-12-26
| 更新済み: 2024-12-31
