ROHM Semiconductor RB-D62Q1544TB52リファレンスボード
ROHM Semiconductor RB-D62Q1544TB52 リファレンスボードは、LAPIS ML62Q1544 16ビット RISC CMOSマイクロコントローラを搭載した設計になっています。このリファレンスボードは、効率的な処理と低消費電力を必要とする組込みシステムの評価および開発用の強力なプラットフォームを提供します。ML62Q1544 MCUを搭載したこのボードは、高速性能、低消費電力動作、およびオンボードフラッシュメモリやRAMなどの柔軟なメモリオプションを特徴としています。デジタルI/O、ADC、タイマなどのさまざまなI/Oインターフェイスをサポートし、ペリフェラルとの通信用にUART、SPI、I2Cなどの接続オプションを提供します。産業用制御、家電、車載システムにおけるプロトタイピングアプリケーションに最適なROHM Semiconductor RB-D62Q1544TB52ボードには、設計プロセスを加速するための包括的な開発ツール、サンプルコード、ハードウェア回路図も含まれています。そのコンパクトなフォームファクタと汎用性により、効率的なリアルタイム組み込みソリューションの作成を目指すエンジニアにとって価値あるツールとなります。
アプリケーション
- 産業用制御装置
- 車載用電子機器
- コンシューマー製品
概要
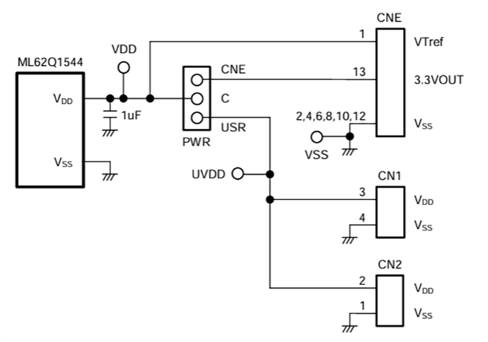
電源回路
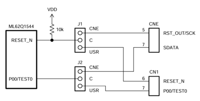
EASE1000 インターフェイス
PCBレイアウト
公開: 2024-12-23
| 更新済み: 2024-12-30
