ROHM Semiconductor RB-D62Q1557GA64リファレンスボード
ROHM Semiconductor RB-D62Q1557GA64 Reference Boardは、エンベデッドアプリケーション向けに最適化されたLAPIS ML62Q1557 CMOS 16bit RISCマイクロコントローラを搭載した汎用性の高い開発プラットフォームです。小型の設計と堅牢な機能セットを搭載しており、各種家電、産業オートメーション、IoT機器、民生機器での使用に最適です。ML62Q1557 MCUは、低電力消費、処理の効率性向上、規格IEC60730に準拠した安全機能を備えているため、安全性や高信頼性が重視されるシステムに最適です。ROHM Semiconductor RB-D62Q1557GA64ボードは、LEXIDE-U16統合開発環境および EASE1000 V2 オンチップエミュレータなどの高度な開発ツールをサポートしています。そのため、プログラムとデバッグをシームレスに行えます。本ボードは、タイマ、通信インターフェイス、A/Dコンバータ(ADC)など柔軟性の高い周辺機器のオプションを提供します。これにより、プロトタイプ製作や開発の期間短縮の実現に最適な選択肢です。
特徴
- 低電力消費
- 内臓フラッシュメモリとRAM
- 柔軟性の高いI/Oと通信インターフェイス
- リアルタイム処理
- 動作電源電圧範囲 1.6V~5.5V
- 小型サイズの外形寸法、56mm x 94mm x 15mm (WxDxH)
アプリケーション
- 家電製品
- 産業機器
- 家電製品
- モノのインターネット(IoT)デバイス
概要
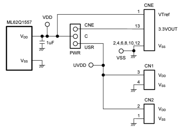
電源回路
EASE1000 インターフェイス
PCBレイアウト
公開: 2024-12-27
| 更新済み: 2025-01-29
