ROHM Semiconductor RB-D62Q1704TB48リファレンスボード
ROHM Semiconductor RB-D62Q1704TB48 Reference Boardは、LAPIS ML62Q1704 CMOS 16bit RISC MCUを搭載しており、エンベデッドアプリケーションに幅広く適用できるように設計された堅牢で汎用性の高いプラットフォームです。低消費電力16bit RISC方式を採用した本リファレンスボードは、エネルギー効率に優れており、電池駆動機器や小型機器に最適です。ML62Q1704 MCUは、ADC、UART、SPI、I2Cインターフェイスなどの不可欠な周辺機能を集積しているため、シームレスな接続と正確な制御を実現できます。ROHM Semiconductor RB-D62Q1704TB48ボードは、各種家電、産業オートメーション、IoT機器、民生機器、車載システム分野のアプリケーションに適しています。本ボードは、効率的なエンベデッドソリューションのプロトタイプ製作や開発に関する信頼性の高い基礎を提供します。小型の外形寸法と包括的なツールサポートもあり、高性能、低コストのエンベデッドシステムの作成に優れた選択肢です。
特徴
- 低電力消費
- 内臓フラッシュメモリとRAM
- 柔軟性の高いI/Oと通信インターフェイス
- リアルタイム処理
- 動作電源電圧範囲 1.6V~5.5V
- 小型サイズの外形寸法、56mm x 94mm x 15mm (WxDxH)
アプリケーション
- 家電製品
- 産業オートメーション
- IoT(Internet of Things)とスマート機器
- 家電製品
- 車載用電子機器
- ヘルスケアデバイス
- 組込みシステム
概要
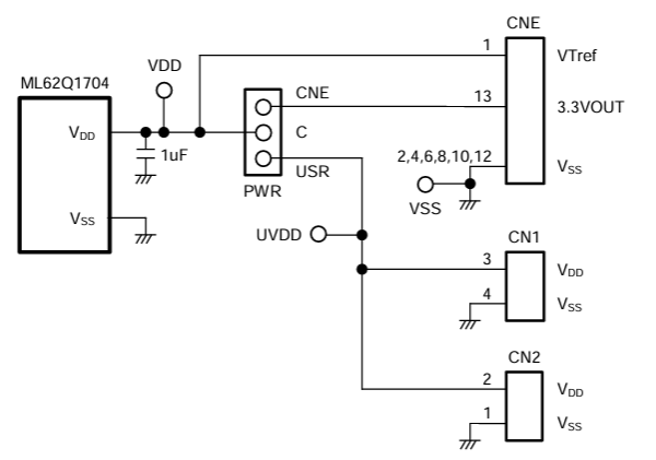
電源回路
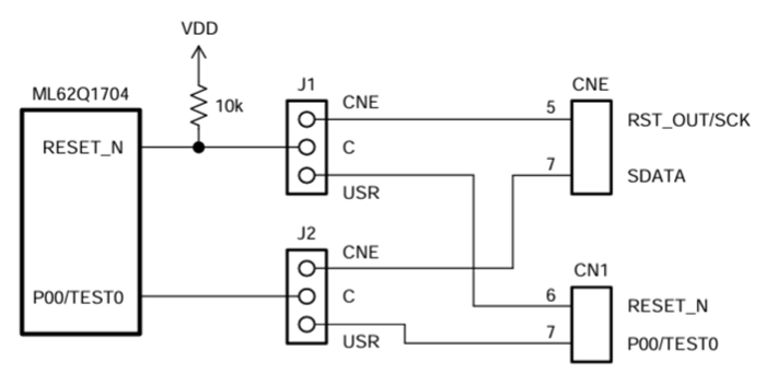
EASE1000 インターフェイス
PCBレイアウト
公開: 2024-12-27
| 更新済み: 2025-01-29
