ROHM Semiconductor RB-D62Q1729GA64リファレンスボード
ROHM Semiconductor RB-D62Q1729GA64 リファレンスボードは、LAPIS ML62Q1729 CMOS 16ビット RISC MCUを搭載した、高度な組込みシステム開発のための汎用的で効率的なプラットフォームです。ML62Q1729 MCUは、16ビット RISCアーキテクチャにより堅牢な性能を実現し、低消費電力と高い処理効率を兼ね備えています。ADC、UART、SPI、I2C、PWMなどの内蔵ペリフェラルは、精密制御、センサインターフェイス、および通信を必要とするアプリケーションに柔軟性を提供します。ROHM Semiconductor RB-D62Q1729GA64 リファレンスボードは、産業用オートメーション、IoTデバイス、スマートホームシステム、車載サブシステム、ポータブル医療機器に最適です。このボードは、エネルギー効率の高い組込みソリューションのプロトタイピングと開発のための信頼性の高い基盤を提供します。コンパクトな設計と包括的な開発サポートにより、RB-D62Q1729GA64は、開発者が幅広い分野で革新的でコスト効率の高いアプリケーションを作成することを可能にします。
特徴
- 低電力消費
- 内蔵フラッシュメモリとRAM
- 柔軟なI/Oおよび通信インターフェイス
- リアルタイム処理
- 動作電源範囲:1.6V〜5.5V
- コンパクトなフォームファクタ、56mm x 94mm x 15mm(WxDxH)サイズ
アプリケーション
- 産業用オートメーション
- モノのインターネット(IoT)デバイス
- 自動車アプリケーション
- スマートホームと家電
- ヘルスケアおよびポータブル医療機器
- 組込みシステム
概要
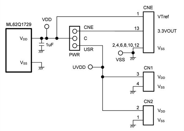
電源回路
EASE1000 インターフェイス
PCBレイアウト
公開: 2024-12-27
| 更新済み: 2025-01-06
