ROHM Semiconductor RB-D62Q1859GA64リファレンスボード
ROHM Semiconductor RB-D62Q1859GA64 リファレンスボードは、LAPIS ML62Q1859 CMOS 16ビットRISC MCUを搭載した、高度な組込みシステム開発のための高効率プラットフォームです。ML62Q1859 MCUは、低消費電力と堅牢な性能を併せ持つ16ビットRISCアーキテクチャを採用しており、省エネルギーを重視するアプリケーションに最適です。ADC、UART、SPI、I2C、PWMなどのペリフェラルを内蔵しているため、センサ、アクチュエータ、通信モジュールとのシームレスなインターフェイスが可能で、さまざまなユースケースに対応する汎用性を提供します。ROHM Semiconductor RB-D62Q1859GA64 リファレンスボードは、産業用オートメーション、IoTデバイス、車載サブシステム、家電、携帯医療機器などのアプリケーションに適しています。コンパクトな設計、エネルギー効率に優れた動作、包括的な開発サポートにより、革新的でコスト効率に優れた組込みソリューションを作成するための優れた基盤として機能します。
特徴
- 低電力消費
- 内蔵フラッシュメモリとRAM
- 柔軟なI/Oおよび通信インターフェイス
- リアルタイム処理
- 動作電源範囲:1.6V〜5.5V
- コンパクトなフォームファクタ、56mm x 94mm x 15mm(WxDxH)サイズ
アプリケーション
- 産業用オートメーション
- モノのインターネット(IoT)とスマートデバイス
- 自動車アプリケーション
- 家電製品
- スマートビルディングとホームオートメーション
- ヘルスケアおよびポータブル医療機器
- 組込みシステム
概要
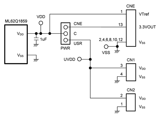
電源回路
EASE1000 インターフェイス
PCBレイアウト
公開: 2024-12-27
| 更新済み: 2025-01-06
