ROHM Semiconductor RB-D62Q2702TB48リファレンスボード
ROHM Semiconductor RB-D62Q2702TB48 Reference Boardは、LAPIS ML62Q2702 CMOS 16bit RISCマイクロコントローラを搭載しています。本ボードは、エンベデッドシステム用途に幅広く適用できる設計になっており、インバータ、オンボードチャージャ、バッテリマネジメントシステムなどの車載ソリューションに最適です。低電力消費、効率的な処理機能、周辺機器を内蔵しており、産業オートメーションやインテリジェントな民生機器にも適しています。RB-D62Q2702TB48は、ROHMの高度な開発ツールの完全な互換品で、プロトタイプ製作、テスト、最適化を合理化できます。これによってエンジニアは、革新的で、信頼性が高く、エネルギー効率に優れた設計を最先端の技術的需要に合わせて作成できます。特徴
- 出荷形態 LAPIS ML62Q2702 CMOS 16bit RISC MCU、48ピンTQFP
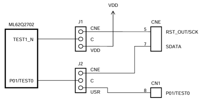
- EASE1000 V2 と接続するためのコネクタを装備
- LSIの端子を、周辺ボード用のスルーホールに配置
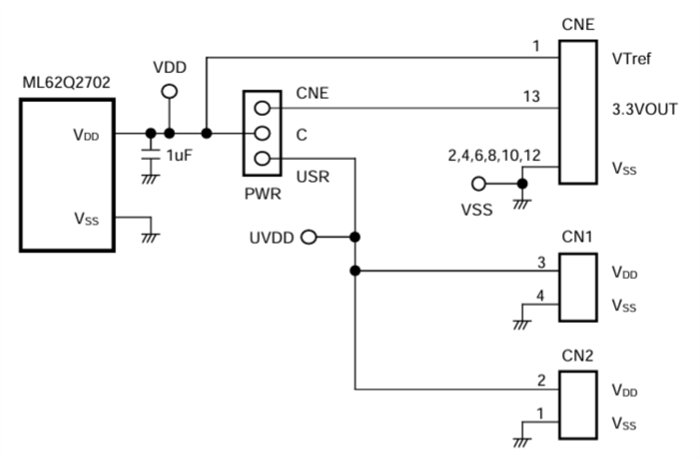
- オンチップエミュレータを接続の上で動作電源の選択が可能(EASE1000 V2またはCN1:3ピンン/CN2:2ピン)
- 水晶振動子を搭載(32.768KHz)
- LEDを搭載(P20、P21、P22)
- 逐次比較型A/Dコンバータ用の部品を搭載するフットパターンを用意(P30、P31、P32、P33)
- 低電力消費
- 内臓フラッシュメモリとRAM
- 柔軟性の高いI/Oと通信インターフェイス
- リアルタイム処理
- 動作電源電圧範囲 1.8V~5.5V
- 小型サイズの外形寸法、56mm x 94mm x 15mm (WxDxH)
アプリケーション
- 車載システム
- 産業機器
- 家電製品
概要
電源回路
EASE1000 V2インターフェイス
PCBレイアウト
公開: 2024-12-30
| 更新済み: 2025-01-07
