ROHM Semiconductor RB-D62Q2712TB52リファレンスボード
ROHM Semiconductor RB-D62Q2712TB52 Reference Boardは、LAPIS ML62Q2712 CMOS 16bit RISC MCUを搭載しています。低消費電力、高性能アプリケーション向けに設計された汎用性の高いプラットフォームです。本ボードは、LCDドライバ、複数の通信インターフェイス、拡張されたセキュリティなどの主要な機能を集積した高度MCUアーキテクチャを搭載しています。そのため、IoT機器、産業オートメーション、スマートホームシステム、ポータブル機器に最適です。他にも、低電力消費や堅牢な処理機能を実現しており、センサノードやモータコントローラから、医療機器やエネルギー制御システムまで、幅広いアプリケーションをサポートしています。ROHM Semiconductor ML62Q2712 MCUは、ADC、UART、I2Cなどの周辺機能を集積しているため開発を簡易化できるだけでなく、小型設計のためスペースに制約のある機器に適しています。本リファレンスボードは、多様な分野でのプロトタイプ製作や導入(展開)に関する信頼性の高い基礎を提供します。
特徴
- 出荷形態 LAPIS ML62Q2712 CMOS 16bit RISC MCU、52ピンTQFP
- EASE1000 V2 と接続するためのコネクタを装備
- LSIの端子を、周辺ボード用のスルーホールに配置
- オンチップエミュレータを接続の上で動作電源の選択が可能(EASE1000 V2またはCN1:3ピンン/CN2:2ピン)
- 水晶振動子を搭載(32.768KHz)
- LEDを搭載(P20、P21、P22)
- 逐次比較型A/Dコンバータ用の部品を搭載するフットパターンを用意(P23、P24、P25、P26)
- 低電力消費
- 内臓フラッシュメモリとRAM
- 柔軟性の高いI/Oと通信インターフェイス
- リアルタイム処理
- 動作電源電圧範囲 1.8V~5.5V
- 小型サイズの外形寸法、56mm x 94mm x 15mm (WxDxH)
アプリケーション
- 産業オートメーション
- スマートホームとビルオートメーション
- 家電製品
- モノのインターネット(IoT)
- ヘルスケアと医療機器
- エネルギー管理
- 自動車
- エンベデッドプロトタイプと教育
概要
電源回路
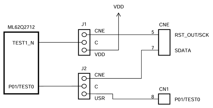
EASE1000 V2インターフェイス
PCBレイアウト
公開: 2024-12-31
| 更新済み: 2025-01-29
