ROHM Semiconductor BD9611MUV-E2 60V降圧型スイッチングレギュレータ
ROHM Semiconductor BD9611MUV-E2 60V降圧型スイッチングレギュレータには、高抵抗および広い電圧入力(56V~10V)が備わっています。BD9611MUVは、ソフトスタート、動作周波数、ハイサイド電流制限、ループ補償といったユーザーによるプログラムが可能な機能を介して設計柔軟性を創出します。BD9611MUVシリーズスイッチングレギュレータは、電圧パルス幅変調を活用しており、2つの外部NチャンネルFETを駆動します。CTL端子に接続されたこの不足電圧ロック出力(EXUVLO)保護には、高い精度のリファレンス電圧があります。閾値電圧は、ピンCTから見ることのできるVCCとGND間の抵抗比によって調整可能です。BD9611MUVはプリバイアス出力のための安全で、内蔵のハイサイドFETがすでにスイッチング開始されるまで同期整流器はオンになりません。特徴
- VCC=10V to 56V High resistance and wide range voltage input
- 10V regulated voltage output to drive external FET gate
- 0.8V±1.0% internal reference voltage accuracy
- Adjustable operating frequency and soft-start
- Safe for pre-biased outputs
- Master/slave synchronization
- Over-current protection (OCP)
- Under voltage locked output (UVLO, EXUVLO)
- Thermal shut-down (TSD)
仕様
- 10V to 56V input supply voltage
- 1.0V to (VIN × 0.8)V output voltage
- ±1.0% reference voltage accuracy
- 9V to 11V gate drive voltage (REG10)
- 50kHz to 500kHz operating frequency
- 4.00mm × 4.00mm x 1.00mm VQFN020V4040 package
アプリケーション
- Amusement machines
- Factory automation equipment
- Office automation equipment
- LED lighting
- General equipment that requires 24V or 48V supply
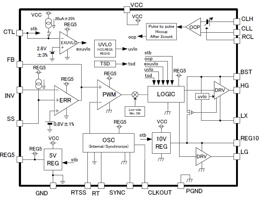
Block Diagram
公開: 2016-04-18
| 更新済み: 2022-03-11
