NXP Semiconductors EdgeLock®A30 セキュア認証システム
NXP Semiconductors EdgeLock® A30 セキュア認証システムは、対称および非対称の暗号に対応し、AVA_VAN.5などの高度なセキュリティメカニズムを備えた、使いやすいセキュア認証システムです。これらの認証システムは、共通基準 (CC) EAL 6+認証済みで、低消費電力設計をサポートしており、MCU/MPUに簡単に接続できるI2Cターゲットを備えています。I2Cターゲットは、100kHz (標準モード)、400kHz (高速モード)、1MHz (高速モードプラス) で動作します。A30認証システムは、外部VDD を接続した場合、HALTモード時の消費電流はわずか5μAです。これらの認証システムは、WLCSおよびHVQFN20パッケージでご用意があります。A30認証システムは、ルータ、ゲートウェイ、バッテリ、ストリーミングボックス、医療用アクセサリといったアプリケーションに使用されます。特徴
- 高度セキュリティ:
- CC EAL 6 + AVA_VAN.5認証済
- 16kB NVMメモリ
- スタンダードのMCUまたはMPUへの安全なコンパニオンチップ
- 認証生成と証明書配信のためのEdgeLock 2GOサポート
- 暗号化アルゴリズム:
- 非対称認証
- PKI経由のキー管理とキー・プロビジョニング
- 複数の暗号化イニシアチブをサポート
- RNG (NIST SP800-90B)
- SHA-256/384、HMAC、HKDF (RFC5869)
- AES-128/256(ECB、CBC、CMAC、CCM、GCM)、NIST P-256およびBrainpool P256r1上のECDSAおよびECDH
- 使用カウンタとしての非可逆単調カウンタ
- 通信:
- I2Cターゲットは、100kHz (標準モード)、400kHz (高速モード)、1MHz (高速モードプラス) で動作
- 2個の構成可能GPIO
- 1.5Vバッテリでの1V動作
- WLCSおよびHVQFN20パッケージでご用意あり
アプリケーション
- 使用事例
- 安全な鍵と証明書の保管
- 公開鍵基盤 (PKI) ベースの認証と通信
- デバイスのみ、デバイス対デバイス、デバイス対クラウド認証
- 民生機器、産業用機械、医療機器のための安全な接続
- バッテリパスポートおよび/またはデジタル製品パスポート
- サイバーセキュリティ要件の強化を満たすデバイス
- 工業要件
- バッテリと充電器
- ゲーム用アクセサリと周辺機器
- ストリーミングボックス
- ゲートウェイとルータ
- コンピュータコンポーネント
- サーバーコンポーネント
- 医療用アクセサリ
ブロック図
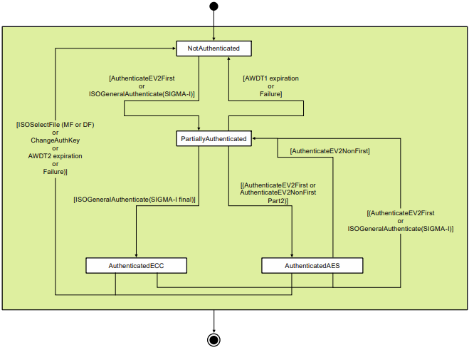
認証ステート図
その他の資料
公開: 2025-02-23
| 更新済み: 2025-10-09
