Semtech TS13101 Neo-Iso™ 60V Solid State Relays
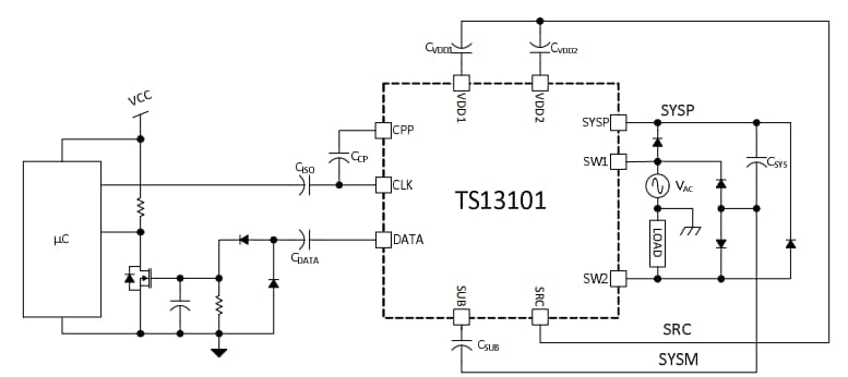
Semtech TS13101 Neo-Iso™ 60V Solid State Relays are galvanically isolated latching 60V relays with bi-directional blocking. The TS13101 relays offer a single integrated 110mΩ high voltage switch for high-efficiency power loads or other high current applications. A CLK input pin controls the turn on/off of the switch. An integrated over-current shut-down prevents device damage during short-circuit or other unusually high load conditions. The FET is latched off until the CLK turn-on sequences are given when an over-current event is detected. While the CLK pin is active after an over-current event or an incorrect turn-on sequence, the DATA pin is toggled at ¼ the CLK frequency. The Semtech TS13101 Neo-Iso™ 60V Solid State Relays offer control for home automation, connected buildings, and the Internet of Things (IoT) applications.Features
- Low quiescent operating currents
- 2µA in OFF state
- 4µA in ON state
- Scalable galvanic isolation from primary to secondary sides of the device
- Single control signal for on/off input (CLK)
- Operation from 2.9V to 5.5V
- Compatible with standard microcontrollers
- Switch characteristics
- High voltage switch with bi-directional blocking in OFF state
- 60V switch and 110mΩ Rds(on)
- Up to the 4A operating current
- Lead-free, Halogen-Free, and RoHS/WEEE compliant
Applications
- Power load/rail switching
- Input supply multiplexing
- Isolated power supplies
- Solid state relays
- HVAC control
Specifications
- Temperatures
- -40°C to +125°C operating junction range
- +150°C maximum junction
- -65°C to +150°C storage range
- +260°C soldering for 10 seconds
- 20-pin QFN (4x4) package
- ±36VAC switch voltage
- ±51VAC/DC peak switch voltage
- Isolation capacitor
- 680pF clock
- 100pF data
- 100pF charge pump capacitor
- Bypass capacitor
- 10nF VDD1
- 1µF VDD2
- 100nF sub capacitor
- 100nF system bypass capacitor
- Electrostatic discharge
- ±2kV human body model
- ±30kV IEC contact
- ±30kV IEC air discharge
- Thermal resistance
- +25°C/W junction-to-air
- +2.5°C/W junction-to-case
- 2.7V to 5.5V clock drive voltage
- 500kHz to 2000kHz clock frequency to turn on the switch
- 3 to 8 pulses to initialize turn on
- Supply voltage
- 15µA to 50µA in normal mode
- 3µA typical quiescent current
- Output switch
- 85mΩ to 135mΩ on resistance
- 0.01µA typical off-state leakage
- 5.5A typical over-current shutdown
Block Diagram
Application Circuit
公開: 2016-06-29
| 更新済み: 2023-05-16
