Silicon Labs BRD4103A EFR32BG12 2.4GHz 10dBm無線ボード
Silicon Labs BRD4103A EFR32BG12 2.4GHz 10dBm無線ボードによりBluetooth® Low Energyおよび独自のワイヤレスアプリケーションの開発が可能になります。このボードには、Blue Geckoワイヤレスシステムオンチップ2.4GHzが搭載されており、10dBm出力電力での動作を目的に最適化されています。オンボードプリントアンテナとRFコネクタを用いて放射性および伝導テストがサポートされています。BRD4103A Blue Gecko無線ボードを、Blue Geckoスターターキットで提供されているワイヤレススターターキットメインボードに接続すると、拡張ボードのディスプレイ、ボタン、追加機能にアクセスできます。特徴
- EFR32BG12P332F1024GL125ワイヤレスSoC
- ARM Cortex®-M4(FPU CPUコア搭載)
- 1024kBフラッシュメモリ
- 256kB RAM
- 2.4GHzの動作周波数
- 10dBmの送信電力
- 内蔵型PCBアンテナ、UFLコネクタ(オプション)
- タッチスライダ
- 32.768kHzおよび38.4MHzの水晶(LFXOおよびHFXO用)
BRD4103Aのブロック図
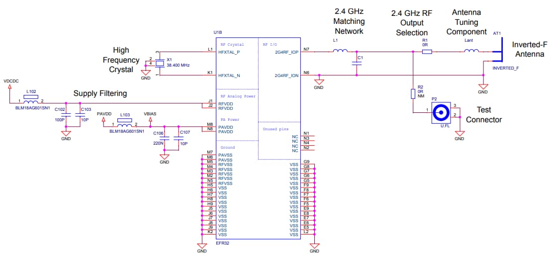
RFセクションの概略図
公開: 2017-03-20
| 更新済み: 2022-03-17
