Skyworks Solutions Inc. Si3406パワーオーバーイーサネットPlus(PoE+)デバイス
Silicon Labs Si3406パワー・オーバー・イーサネットPlus(PoE+)受電デバイスには、パワー・オーバー・イーサネットPlus(PoE+)受電デバイス(PD)アプリケーションに必要なすべてのパワーマネジメントと制御機能が統合されています。これらのデバイスは、10/100 1000BASE-Tイーサネット接続を介して供給される高電圧を、安定化が図られた低電圧出力電源に変換します。これらのデバイスの最適化されたアーキテクチャによって、ソリューションのフットプリントと外付けBOM(部品表)コストが最小限に抑えられ、高性能を維持しながら低コストの外付け部品の使用が可能になります。Si3406 PoE+デバイスには、必要なダイオード・ブリッジと過渡サージサプレッサが組み込まれており、ICをイーサネットRJ-45コネクタに直接接続できます。このスイッチングパワーFETならびに関連するすべての機能も統合されています。Si3406は、絶縁フライバック、非絶縁フライバック、バック・コンバータ・トポロジをサポートしています。レギュレータ用のこのスイッチング周波数は、シンプルな外部レジスタの値で調整でき、より良い排出ガス規制を目的に不要な高調波を防止する上で役立ちます。同期ドライバは、2次側FETを任意に駆動して電力変換の効率を向上させるように提供されています。スリープ中に、オプションの自動維持電力シグネチャ(MPS)信号によって、PSEスイッチへの接続が維持されます。
Si3406は、単一または2イベント分類の場合に、IEEE 802.3at仕様を完全にサポートします。標準の外付けレジスタは、適切なIEEE 802.3シグネチャを実現しており、検出機能と分類モードのプログラミング、内部起動回路を対象としており、ホットスワップ・スイッチと電圧レギュレータの両方で十分に制御された起動初期動作が保証されています。
Si34061およびSi34062バリアントは、超高効率動作のためのメイントランスバイアス巻線サポートを追加します。
Si34061には、外部拡張または内部ホットスワップおよび/またはスイッチングFETの完全バイパスのサポートが含まれており、Class 4のハイエンドで最善のパワーハンドリングと熱管理を目的としています。また、必要に応じて電力変換効率をさらに高めることができます。
Si34062には、ウェイク機能ならびにLED駆動機能が搭載されたスリープモードへのサポートが含まれています。これらの機能を活用し、スタンバイ電流、制御スリープ、ウェイク状態を最小限に抑え、固体または点滅LEDを使用してアプリケーションのステータス情報を提供します。
Si3406 PoE PDは、薄型、20ピン、5mm x 5mm QFNパッケージでご用意があります。Si34061およびSi34062のバリアントは、薄型24ピン5mm x 5mmQFNパッケージで提供されています。
特徴
- Type 1(PoE)またはType 2(PoE+)電力
- 完全IEEE 802.3at準拠
- 同期二次FETドライバ
- 電流モードDC-DCコンバータ
- 調整可能スイッチング周波数
- 補助トランス巻線サポート
- 補助アダプタサポート
- 内部ホットスワップとスイッチングFETバイパス・サポート
- 自動Maintain-Power-Signature(MPS)サポート
- ウェイクピン、モード制御、LEDドライバを用いたスリープモード拡張
- 120Vの絶対最大電圧性能
- 拡張温度: -40°C~+85°C
- コンパクトな5mm x 5mm QFNパッケージ
- 無鉛、ROHS準拠
アプリケーション
- ボイスオーバーIP(VoIP)デバイス
- ワイヤレスアクセスポイント
- セキュリティと監視IPカメラ
- 照明器具
- POS端末
- インターネット機器
- ネットワークデバイス
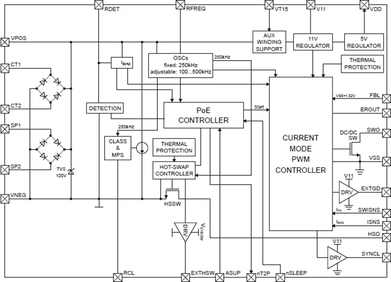
Si3406のブロック図
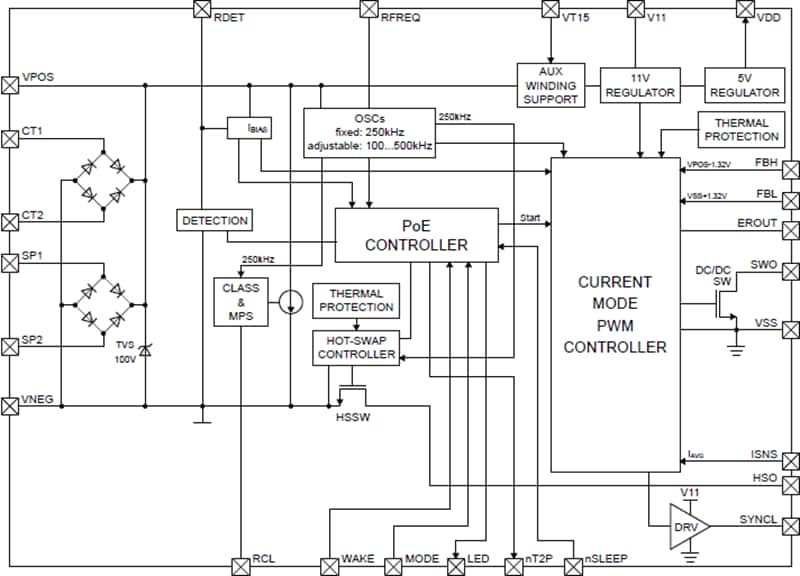
Si34061のブロック図
Si34062のブロック図
