Skyworks Solutions Inc. SKY12242 Evaluation Board
Skyworks Solutions Inc. SKY12242 Evaluation Board is designed to demonstrate the performance of the SKY12242 High-Power SPDT Switch. The SKY12242 Switch handles very large signals and provides sufficient power to cause heating of the PIN diodes contained on the switch. The Evaluation Board utilizes a PCB design that provides adequate grounding to facilitate thermal conduction. This thermal conduction allows the PIN diodes to remain below their maximum rated junction temperature. The Evaluation Board controls the SKY12242 transmit/receive switch with a single TTL input.The Skyworks Solutions Inc. SKY12242 Evaluation Board operates at a 5V supply voltage range and 1.8GHz to 3GHz frequency range.
Overview Diagram
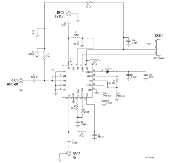
Schematic Diagram
公開: 2018-10-31
| 更新済み: 2022-10-25
