Skyworks Solutions Inc. SKY66101-11 RF Front-End Module
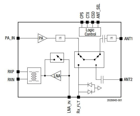
Skyworks Solutions Inc. SKY66101-11 RF Front-End Module (FEM) is a high-performance and highly integrated RF FEM designed for high-power ISM band applications. This FEM provides convenience and flexibility with fully-matched, 50Ω power amplifier input and output and digital controls compatible with 1.6V to 3.6V CMOS levels. The SKY66101-11 FEM can be used in battery-powered applications over a wide spectrum of the battery discharge curve. Typical applications include range extenders, smart meters, and in-home appliances.Features
- Integrated PA with +30dBm output power
- Integrated LNA with programmable bypass
- Single-ended 50Ω transmit RF interface
- Differential 100Ω receive RF interface
- Small MCM (36-pin, 6mm x 6mm x 0.9mm) package
Specifications
- 2.5dB typical noise figure
- 2.0V to 4.8V supply voltage
- <1μA sleep mode current
Applications
- Range extender
- Smart meters
- In-home appliances
- Smart thermostats
Block Diagram
公開: 2018-07-05
| 更新済み: 2022-10-02
