STMicroelectronics STSPIN9P1 75V高性能モータドライバ
STMicroelectronics STSPIN9P1 75V高性能モータドライバは、極めて柔軟性に富んだプラットフォームで、ステッパ、ブラシ付、ブラシレスDCモータをはじめとする最大500Wの電力定格が備わっている広範な低電圧モータに対応しています。低RDS(ON) のMOSFET(モデルに応じて16mΩまたは27mΩ)が内蔵されているため、ディスクリートソリューションと比較して、部品表(BOM)のスペースを大幅に節約できます。7V ~ 75Vという広範囲の供給電圧です。これらのデバイスは、ピン互換性のある一連のハーフブリッジおよびフルブリッジ トポロジを提供し、多様なアプリケーションをカバーすることが可能です。STMicroelectronics STSPIN9P1には、ピン対ピン互換ハーフブリッジデバイスが搭載されています。STSPIN9P1の構成コンポーネントは、RDS(ON)、駆動モード、および制御機能がそれぞれ異なっており、各アプリケーションの仕様に合わせて最適なソリューションを採用することが可能です。デバイスのトポロジのシンプルさにもかかわらず、広範な機能ブロックと高度機能がそれぞれ統合されています。すべてのバージョンにはレギュレータが組み込まれており、完全自己供給になっています。充電ポンプを使用すると、無制限のハイサイドオンタイムが可能になります。
差動アンプとコンパレータで構成されている統合AFEは、シャント抵抗からの信号を増幅してリファレンスと比較するように設計されています。コンパレータ出力は、電流リミッタ内蔵バージョンの場合は、固定オフタイムまたはPWMトリミング制御ストラテジを実装するために使用されます。それ以外のバージョンでは、コンパレータ出力はCOUTオープンドレイン出力を通してアプリケーションでのみ使用できます。
STSPIN9P1 ファミリのすべてのデバイスは、調整可能なスルーレートを備えており、これによりEMIと効率のトレードオフを最適化できます。この機能により、全体的な性能が向上し、顧客による設計時適格性評価(デザイン・クオリフィケーション)を迅速化します。また、このデバイスは、UVLO(過電流保護とサーマルシャットダウン)のおかげで完全に保護されています。さらに、オープン負荷検出は、電力段が無効になっている場合に適切なモータ接続を検証し、nOL出力での専用シグナリングを実現しています。STSPIN9P1製品は、コンパクトな7mm x 7mm QFNパッケージに収められています。
特徴
- 7V~75Vの幅広い電源電圧範囲
- スケーラブルな定格電流を備えたパワーMOSFETを内蔵
- 10ARMS、RDS(ON) = 16mΩ(標準)
- 6ARMS、RDS(ON) = 27mΩ(標準)
- PWMトリミング制御または固定オフタイム制御を実装する電流リミッタ
- 電流検出アンプ
- EMI/効率トレードオフの改善を目的とした調整可能なスルーレート
- 完全セットの保護(過温度、過電流、UVLO)
- オープン負荷検出
アプリケーション
- ステージ照明
- ファクトリーオートメーション
- ATMと現金現金処理機
- 繊維機械
- 家電製品
- ロボット工学
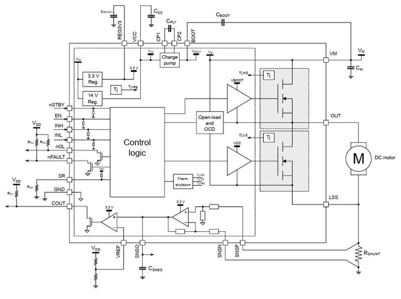
STPIN9P11/STSPINP15ブロック図
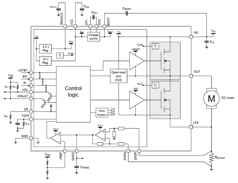
STSPIN9P13/STSPIN9P17ブロック図
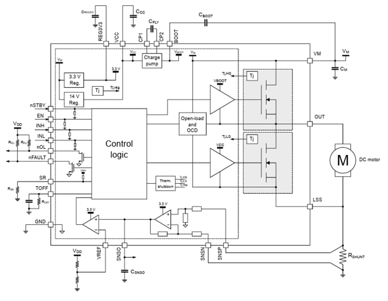
STSPIN12/STSPIN16ブロック図
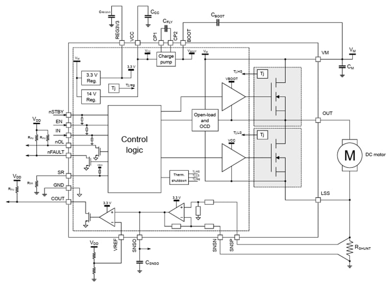
STSPIN14/STSPIN18ブロック図
